| | |
 | Gut zu wissen: Hilfreiche Tipps und Tricks aus der Praxis prägnant, und auf den Punkt gebracht für Autodesk Produkte |
| | |
 | PLM-Lösung mit Anbindung ans ERP - Abläufe optimieren , ein Anwenderbericht
|
|
Autor
|
Thema: Ich bin zu doof zum Bauteil publizieren (2230 mal gelesen)
|
W. Holzwarth Ehrenmitglied V.I.P. h.c. Dipl.-Ing. Maschinenbau

 Beiträge: 9334 Registriert: 13.10.2000 Inventor bis 2025, Rhino 8, Mainboard ASUS ROG STRIX X570F-Gaming, CPU Ryzen 9 5900X, 64 GB RAM, 4 TB SSD, Radeon RX 6900 XT, Dual Monitor 24", Spacemouse Enterprise, Win 10 22H2
|
erstellt am: 31. Okt. 2005 19:55 <-- editieren / zitieren --> Unities abgeben:         
Heute wollte ich mein Inhaltscenter mal erweitern, um DU-Buchsen und DU-Bundbuchsen, wie man sie z.B. hier finden kann. Zuerst dachte ich daran, die Geometrie einer bereits in der Bibliothek vorhandenen Bundbuchse zu modifizieren, und diese dann einzuspeichern. Ging nicht, irgendwo sind scheinbar die Familien-Merkmale des Ausgangsbauteils weiter präsent, und verhindern eine Modifikation. Also neuer Test: Buchse, definiert durch drei Parameter (Innendurchmesser, Außendurchmesser, und Buchsenlänge). Ich kam bis dahin: - Extras -> Bauiteil publizieren -> Wellenteile -> Lager -> Lager - Einfach - Dort gab ich als Familienname DU-Buchse ein - Anschließend Klick auf das rote Häkchen für die Familieneigenschaften. Unter Normungsorganisation wähle ich DIN - Nun weiter zur Registerkarte Parameter. Hier versuche ich nun verzweifelt, die Tabellenzuordnung hinzukriegen. Das ging mal kurzfristig anfangs, nachdem ich mit dem Parameter-Icon (fx) die Modellparameter d0, d1 und d2 als Exportparameter deklariert hatte. Aber wenn's komplizierter wird, ist das zu unübersichtlich. Da braucht man sprechende Bezeichnungen aus der Benutzer-Parameterliste. Und das hab' ich versucht, hinzukriegen. Anschließend ging's noch nicht mal mehr mit d0, d1, d2  Frage also an die Knowhow-Träger hier: Wie geht denn sowas? Und: Haltet Ihr das für narrensicher? Schönen Dank auch. Euer AISU Eine Antwort auf diesen Beitrag verfassen (mit Zitat/Zitat des Beitrags) IP |
thomas109 Moderator Dompteur
       

 Beiträge: 9358 Registriert: 19.03.2002 Dell620s i5 Geforce GT 620 6GB;Lenovo X240; Citrix Desktop; Lenovo S30; IV 4 - 2019 RIP, aktiv 2020 und 2023 produktiv AIS2023.5 +PartSolutions / ECTR AICE .
|
erstellt am: 31. Okt. 2005 20:04 <-- editieren / zitieren --> Unities abgeben:          Nur für W. Holzwarth
|
W. Holzwarth Ehrenmitglied V.I.P. h.c. Dipl.-Ing. Maschinenbau

 Beiträge: 9334 Registriert: 13.10.2000 Inventor bis 2025, Rhino 8, Mainboard ASUS ROG STRIX X570F-Gaming, CPU Ryzen 9 5900X, 64 GB RAM, 4 TB SSD, Radeon RX 6900 XT, Dual Monitor 24", Spacemouse Enterprise, Win 10 22H2
|
erstellt am: 31. Okt. 2005 20:14 <-- editieren / zitieren --> Unities abgeben:         
|
thomas109 Moderator Dompteur
       

 Beiträge: 9358 Registriert: 19.03.2002 Dell620s i5 Geforce GT 620 6GB;Lenovo X240; Citrix Desktop; Lenovo S30; IV 4 - 2019 RIP, aktiv 2020 und 2023 produktiv AIS2023.5 +PartSolutions / ECTR AICE .
|
erstellt am: 31. Okt. 2005 20:20 <-- editieren / zitieren --> Unities abgeben:          Nur für W. Holzwarth
|
Charly Setter Moderator
       

 Beiträge: 11981 Registriert: 28.05.2002 Der vernünftige Mensch paßt sich der Welt an; der unvernünftige besteht auf dem Versuch, die Welt sich anzupassen.<P>Deshalb hängt aller Fortschritt vom unvernünftigen Menschen ab. (George Bernard Shaw)
|
erstellt am: 31. Okt. 2005 20:23 <-- editieren / zitieren --> Unities abgeben:          Nur für W. Holzwarth
Zitat: Original erstellt von thomas109: Hallo Walter! Bauteil ja, aber dann IMHO ohne Tabelle dahinter ...
Genau so. Bis auf wenige AUsnahmen funzt das jetzt, nach dem Servicepaket 2. Die gaaaanz große AUsnahme, die Tom damals nach Amerikanien geschickt hat, muß ich allerdings nochmal testen. Momentan langweilt sich meine Diva etwas  lg Mathias ------------------ Der vernünftige Mensch paßt sich der Welt an; der unvernünftige besteht auf dem Versuch, die Welt sich anzupassen. Deshalb hängt aller Fortschritt vom unvernünftigen Menschen ab. (George Bernard Shaw) Eine Antwort auf diesen Beitrag verfassen (mit Zitat/Zitat des Beitrags) IP |
W. Holzwarth Ehrenmitglied V.I.P. h.c. Dipl.-Ing. Maschinenbau

 Beiträge: 9334 Registriert: 13.10.2000 Inventor bis 2025, Rhino 8, Mainboard ASUS ROG STRIX X570F-Gaming, CPU Ryzen 9 5900X, 64 GB RAM, 4 TB SSD, Radeon RX 6900 XT, Dual Monitor 24", Spacemouse Enterprise, Win 10 22H2
|
erstellt am: 31. Okt. 2005 20:26 <-- editieren / zitieren --> Unities abgeben:         
|
thomas109 Moderator Dompteur
       

 Beiträge: 9358 Registriert: 19.03.2002 Dell620s i5 Geforce GT 620 6GB;Lenovo X240; Citrix Desktop; Lenovo S30; IV 4 - 2019 RIP, aktiv 2020 und 2023 produktiv AIS2023.5 +PartSolutions / ECTR AICE .
|
erstellt am: 31. Okt. 2005 20:36 <-- editieren / zitieren --> Unities abgeben:          Nur für W. Holzwarth
|
W. Holzwarth Ehrenmitglied V.I.P. h.c. Dipl.-Ing. Maschinenbau

 Beiträge: 9334 Registriert: 13.10.2000 Inventor bis 2025, Rhino 8, Mainboard ASUS ROG STRIX X570F-Gaming, CPU Ryzen 9 5900X, 64 GB RAM, 4 TB SSD, Radeon RX 6900 XT, Dual Monitor 24", Spacemouse Enterprise, Win 10 22H2
|
erstellt am: 31. Okt. 2005 20:39 <-- editieren / zitieren --> Unities abgeben:         
|
W. Holzwarth Ehrenmitglied V.I.P. h.c. Dipl.-Ing. Maschinenbau

 Beiträge: 9334 Registriert: 13.10.2000 Inventor bis 2025, Rhino 8, Mainboard ASUS ROG STRIX X570F-Gaming, CPU Ryzen 9 5900X, 64 GB RAM, 4 TB SSD, Radeon RX 6900 XT, Dual Monitor 24", Spacemouse Enterprise, Win 10 22H2
|
erstellt am: 31. Okt. 2005 21:30 <-- editieren / zitieren --> Unities abgeben:         
Nun gut. Ich hab' inzwischen aus meiner Buchse ein iPart gemacht. Danach kann ich zumindestens aussagekräftige Namen für die Parameter anwählen. Aber Ergebnis beim Anklicken des Publizieren-Buttons in die Bibliothek MyLibrary: In die ausgewählte Bibliothek konnte nicht publiziert werden Danach soll ich dann Ok drücken, meinense. Naja ..
[Diese Nachricht wurde von W. Holzwarth am 31. Okt. 2005 editiert.] Eine Antwort auf diesen Beitrag verfassen (mit Zitat/Zitat des Beitrags) IP |
thomas109 Moderator Dompteur
       

 Beiträge: 9358 Registriert: 19.03.2002 Dell620s i5 Geforce GT 620 6GB;Lenovo X240; Citrix Desktop; Lenovo S30; IV 4 - 2019 RIP, aktiv 2020 und 2023 produktiv AIS2023.5 +PartSolutions / ECTR AICE .
|
erstellt am: 01. Nov. 2005 08:20 <-- editieren / zitieren --> Unities abgeben:          Nur für W. Holzwarth
|
W. Holzwarth Ehrenmitglied V.I.P. h.c. Dipl.-Ing. Maschinenbau

 Beiträge: 9334 Registriert: 13.10.2000 Inventor bis 2025, Rhino 8, Mainboard ASUS ROG STRIX X570F-Gaming, CPU Ryzen 9 5900X, 64 GB RAM, 4 TB SSD, Radeon RX 6900 XT, Dual Monitor 24", Spacemouse Enterprise, Win 10 22H2
|
erstellt am: 01. Nov. 2005 08:54 <-- editieren / zitieren --> Unities abgeben:         
Habe grad' mal in der Log-Datei geschnüffelt. Da steht u. a.: Exception: System.Data.SqlClient.SqlException: Failed to load Msxml2.dll. Und diese Msxml2.dll is' nirgends drauf, auf meinem Rechnerlein. Mal schaun, was Google sagt. Eine Antwort auf diesen Beitrag verfassen (mit Zitat/Zitat des Beitrags) IP |
W. Holzwarth Ehrenmitglied V.I.P. h.c. Dipl.-Ing. Maschinenbau

 Beiträge: 9334 Registriert: 13.10.2000 Inventor bis 2025, Rhino 8, Mainboard ASUS ROG STRIX X570F-Gaming, CPU Ryzen 9 5900X, 64 GB RAM, 4 TB SSD, Radeon RX 6900 XT, Dual Monitor 24", Spacemouse Enterprise, Win 10 22H2
|
erstellt am: 01. Nov. 2005 09:14 <-- editieren / zitieren --> Unities abgeben:         
Tja, das war's. Fehlende DLL nachinstalliert, Rechner neu gestartet, Erfinderlein hochgefahren, Teil geladen, und publiziert. Nun klappt's auich bei 'nem AISU .. (Ist scheinbar 'ne DLL, die bei Windows 2000 SP4 noch nicht dabei ist) Eine Antwort auf diesen Beitrag verfassen (mit Zitat/Zitat des Beitrags) IP |
Michael Puschner Moderator Rentner
       

 Beiträge: 13007 Registriert: 29.08.2003 Toshiba Encore mit MS Office Ein Programm sollte nicht nur Hand und Fuß, sondern auch Herz und Hirn haben. (Michael Anton)
|
erstellt am: 01. Nov. 2005 10:09 <-- editieren / zitieren --> Unities abgeben:          Nur für W. Holzwarth
Zitat: Original erstellt von W. Holzwarth: ...Exception: System.Data.SqlClient.SqlException: Failed to load Msxml2.dll.... ...Fehlende DLL nachinstalliert, Rechner neu gestartet, Erfinderlein hochgefahren, Teil geladen, und publiziert. ...
Hallo Walter, ich bin zutiefst beeindruckt ... und danke dir für die gelungene Ursachenforschung! Kann man bestimmt mal wieder brauchen.  Bist tatsächlich ein ASIU (Autodesk Inventor Super User)! ------------------ Michael Puschner Autodesk Inventor Certified Expert Scholle und Partner GmbH [Diese Nachricht wurde von Michael Puschner am 01. Nov. 2005 editiert.] Eine Antwort auf diesen Beitrag verfassen (mit Zitat/Zitat des Beitrags) IP |
W. Holzwarth Ehrenmitglied V.I.P. h.c. Dipl.-Ing. Maschinenbau

 Beiträge: 9334 Registriert: 13.10.2000 Inventor bis 2025, Rhino 8, Mainboard ASUS ROG STRIX X570F-Gaming, CPU Ryzen 9 5900X, 64 GB RAM, 4 TB SSD, Radeon RX 6900 XT, Dual Monitor 24", Spacemouse Enterprise, Win 10 22H2
|
erstellt am: 01. Nov. 2005 10:52 <-- editieren / zitieren --> Unities abgeben:         
Danke für die Blumen, Michael. Schließlich bist ja Du einer der besten Gärtner hier. Aber nach dem Fehlerhinweis in der Log-Datei war es nur noch Fleißarbeit. Wer mit Msxml2.dll und Autodesk googelt, kommt hierhin: http://discussion.autodesk.com/thread.jspa?threadID=416926 Nach etwas Lesen findet man den Link rüber zu Microsoft, und zum Download. ( Und AISU ist natürlich die Abkürzung für Autodesk Inventor Simple User ..)
[Diese Nachricht wurde von W. Holzwarth am 01. Nov. 2005 editiert.] Eine Antwort auf diesen Beitrag verfassen (mit Zitat/Zitat des Beitrags) IP |
Michael Puschner Moderator Rentner
       

 Beiträge: 13007 Registriert: 29.08.2003 Toshiba Encore mit MS Office Ein Programm sollte nicht nur Hand und Fuß, sondern auch Herz und Hirn haben. (Michael Anton)
|
erstellt am: 01. Nov. 2005 11:38 <-- editieren / zitieren --> Unities abgeben:          Nur für W. Holzwarth
|
W. Holzwarth Ehrenmitglied V.I.P. h.c. Dipl.-Ing. Maschinenbau

 Beiträge: 9334 Registriert: 13.10.2000 Inventor bis 2025, Rhino 8, Mainboard ASUS ROG STRIX X570F-Gaming, CPU Ryzen 9 5900X, 64 GB RAM, 4 TB SSD, Radeon RX 6900 XT, Dual Monitor 24", Spacemouse Enterprise, Win 10 22H2
|
erstellt am: 01. Nov. 2005 20:07 <-- editieren / zitieren --> Unities abgeben:         
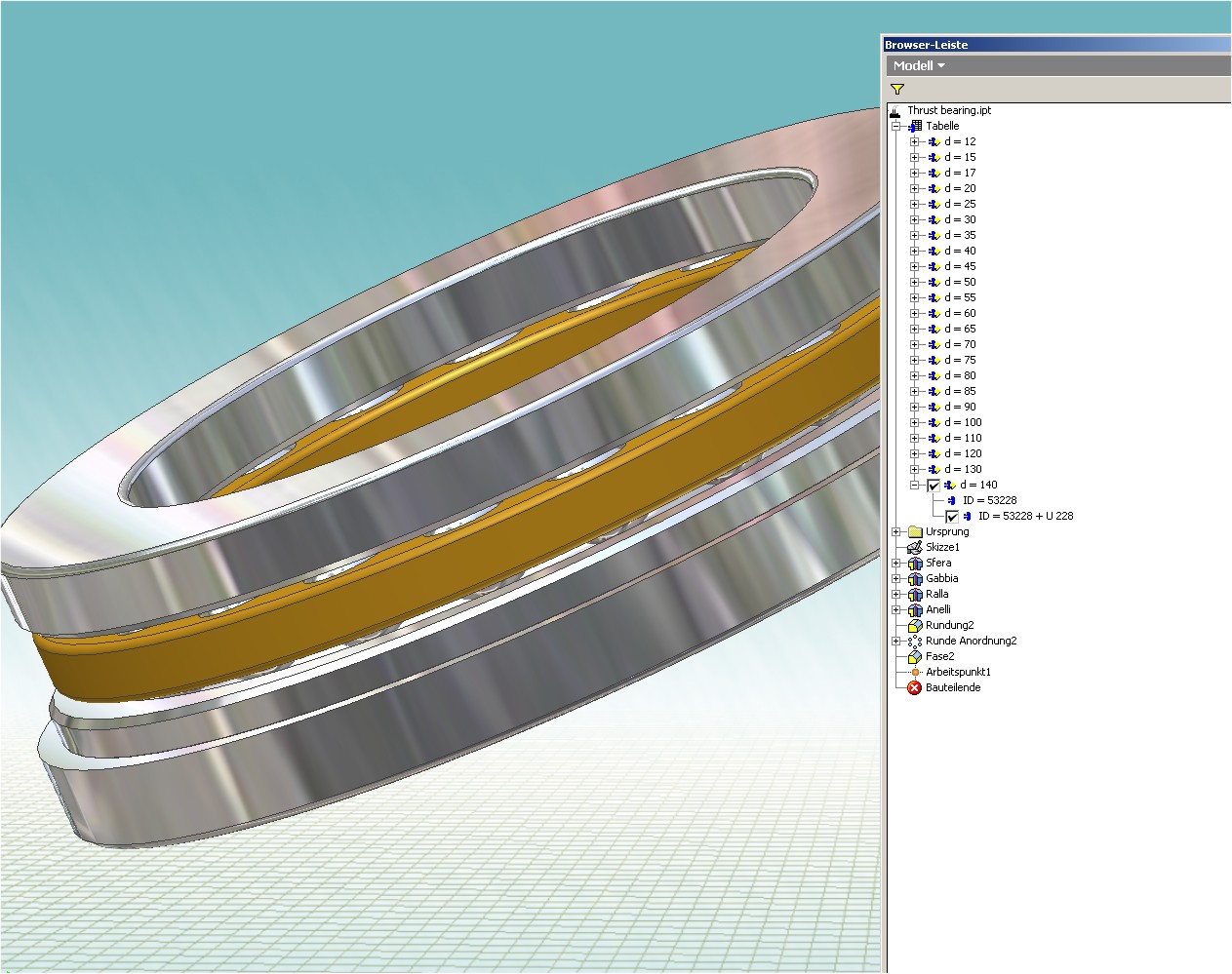
So, ich bin inzwischen etwas schlauer. Und ich meine: Vorsicht mit komplizierten Geometrien im Inhaltscenter. Das wird noch nix..Man sollte vermeiden: - Masterskizzen - Skizzen mit Abrundungen. Eckige Kanten mit anschließender Abrundung sind besser - ??? Zur Demo ein iPart, das ich aus der Inventor-Newsgroup geladen habe. Das iPart (TB_iPart.jpg) selbst ist ok, aber nicht das, was daraus im Inhaltscenter wird (TB_CC.jpg). Rat an alle Fellow-AISUs: Keep it simple!  Eine Antwort auf diesen Beitrag verfassen (mit Zitat/Zitat des Beitrags) IP |
thomas109 Moderator Dompteur
       

 Beiträge: 9358 Registriert: 19.03.2002 Dell620s i5 Geforce GT 620 6GB;Lenovo X240; Citrix Desktop; Lenovo S30; IV 4 - 2019 RIP, aktiv 2020 und 2023 produktiv AIS2023.5 +PartSolutions / ECTR AICE .
|
erstellt am: 01. Nov. 2005 20:26 <-- editieren / zitieren --> Unities abgeben:          Nur für W. Holzwarth
Zitat: Original erstellt von W. Holzwarth: Man sollte vermeiden: - ... - Skizzen mit Abrundungen. Eckige Kanten mit anschließender Abrundung sind besser ...Keep it simple!
Hallo Walter! Sind das nicht uralte, aber immerwährende, und allgemeingültige Regeln?  Ich habe die Erfahrung gemacht: was als iPart funktioniert, funktioniert auch im CC. Was als iPart Probleme macht, wird im CC auch nicht besser .
------------------ lg Tom ...so geht mein Boot manchmal unter... Eine Antwort auf diesen Beitrag verfassen (mit Zitat/Zitat des Beitrags) IP |
Michael Puschner Moderator Rentner
       

 Beiträge: 13007 Registriert: 29.08.2003 Toshiba Encore mit MS Office Ein Programm sollte nicht nur Hand und Fuß, sondern auch Herz und Hirn haben. (Michael Anton)
|
erstellt am: 01. Nov. 2005 20:32 <-- editieren / zitieren --> Unities abgeben:          Nur für W. Holzwarth
Das Problem dürfte die Spalte "M" der Excel-Tabelle sein "=GANZZAHL((A2+D2)/2*PI()/(0,72*(D2-A2)/2)*0,85". Parameter-Spalten, die in Excel gerechnet werden, kommen falsch im CC an. Sowas muss man also in der Parametertabelle (fx) des Bauteils rechnen. Dateinamen mit Textfunktionen in der Excel-Tabelle zu ermitteln ist hingegen erlaubt, die kommen dann als statischer Text rüber. Kann's leider gerade nicht testen, PC ist jetzt anderweitig beschäftigt. ------------------ Michael Puschner Autodesk Inventor Certified Expert Scholle und Partner GmbH [Diese Nachricht wurde von Michael Puschner am 01. Nov. 2005 editiert.] Eine Antwort auf diesen Beitrag verfassen (mit Zitat/Zitat des Beitrags) IP |
W. Holzwarth Ehrenmitglied V.I.P. h.c. Dipl.-Ing. Maschinenbau

 Beiträge: 9334 Registriert: 13.10.2000 Inventor bis 2025, Rhino 8, Mainboard ASUS ROG STRIX X570F-Gaming, CPU Ryzen 9 5900X, 64 GB RAM, 4 TB SSD, Radeon RX 6900 XT, Dual Monitor 24", Spacemouse Enterprise, Win 10 22H2
|
erstellt am: 01. Nov. 2005 20:46 <-- editieren / zitieren --> Unities abgeben:         
Zitat: Original erstellt von thomas109: Ich habe die Erfahrung gemacht: was als iPart funktioniert, funktioniert auch im CC. Was als iPart Probleme macht, wird im CC auch nicht besser .
Tja, hmm. Liegt hier nicht ein iPart vor, das eigentlich funktioniert? Aber im CC dann nicht mehr?  Eine Antwort auf diesen Beitrag verfassen (mit Zitat/Zitat des Beitrags) IP |
W. Holzwarth Ehrenmitglied V.I.P. h.c. Dipl.-Ing. Maschinenbau

 Beiträge: 9334 Registriert: 13.10.2000 Inventor bis 2025, Rhino 8, Mainboard ASUS ROG STRIX X570F-Gaming, CPU Ryzen 9 5900X, 64 GB RAM, 4 TB SSD, Radeon RX 6900 XT, Dual Monitor 24", Spacemouse Enterprise, Win 10 22H2
|
erstellt am: 01. Nov. 2005 21:23 <-- editieren / zitieren --> Unities abgeben:         
Ähh. Habe noch etwas vergessen: Das Ding kommt aus Bella Italia und muß erst noch germanisiert werden. Bedeutet also: - Integrierte XLS-Tabelle öffnen - Die Einträge Sopprimi in Spalte O durch Unterdrücken ersetzen - Die Einträge Calcola in Spalte O durch Berechnen ersetzen - Speichern, Schließen, Weitermachen.. Deswegen noch ein Rat, auch zur dringend nötigen Stärkung der deutschen Wirtschaft: Vorsicht mit iParts aus fremden Ländern! 
[Diese Nachricht wurde von W. Holzwarth am 01. Nov. 2005 editiert.] Eine Antwort auf diesen Beitrag verfassen (mit Zitat/Zitat des Beitrags) IP |
Michael Puschner Moderator Rentner
       

 Beiträge: 13007 Registriert: 29.08.2003 Toshiba Encore mit MS Office Ein Programm sollte nicht nur Hand und Fuß, sondern auch Herz und Hirn haben. (Michael Anton)
|
erstellt am: 01. Nov. 2005 21:40 <-- editieren / zitieren --> Unities abgeben:          Nur für W. Holzwarth
Zitat: Original erstellt von W. Holzwarth: ... und muß erst noch germanisiert werden. ...
Besser nicht germanisieren, sondern internationalisieren.  Statt "Unterdrücken" eine "0" und satt "Berechnen" eine "1" und schon geht's nicht nur in Italia und Germania sondern auch in USA, China und dem Rest der Welt.  ------------------ Michael Puschner Autodesk Inventor Certified Expert Scholle und Partner GmbH Eine Antwort auf diesen Beitrag verfassen (mit Zitat/Zitat des Beitrags) IP |
W. Holzwarth Ehrenmitglied V.I.P. h.c. Dipl.-Ing. Maschinenbau

 Beiträge: 9334 Registriert: 13.10.2000 Inventor bis 2025, Rhino 8, Mainboard ASUS ROG STRIX X570F-Gaming, CPU Ryzen 9 5900X, 64 GB RAM, 4 TB SSD, Radeon RX 6900 XT, Dual Monitor 24", Spacemouse Enterprise, Win 10 22H2
|
erstellt am: 01. Nov. 2005 21:44 <-- editieren / zitieren --> Unities abgeben:         
Das ist natürlich hyperoptimal, Michael. Aber warum hat man den Quatsch dann überhaupt so eingeführt? 'Ne Zahl ist doch deutlich schneller getippt als die lange Buchstabenfolge. Selbst Copy-and-Paste dauert da länger? Eine Antwort auf diesen Beitrag verfassen (mit Zitat/Zitat des Beitrags) IP |
Charly Setter Moderator
       

 Beiträge: 11981 Registriert: 28.05.2002 Der vernünftige Mensch paßt sich der Welt an; der unvernünftige besteht auf dem Versuch, die Welt sich anzupassen.<P>Deshalb hängt aller Fortschritt vom unvernünftigen Menschen ab. (George Bernard Shaw)
|
erstellt am: 01. Nov. 2005 23:24 <-- editieren / zitieren --> Unities abgeben:          Nur für W. Holzwarth
ROFL  Steht sogar irgendwo in der Hilfe, das die Zahlen 1/0 für An/Aus genutzt werden können. Aber Hilfeleser sind ja bekannterweise uncool  ------------------ Der vernünftige Mensch paßt sich der Welt an; der unvernünftige besteht auf dem Versuch, die Welt sich anzupassen. Deshalb hängt aller Fortschritt vom unvernünftigen Menschen ab. (George Bernard Shaw) Eine Antwort auf diesen Beitrag verfassen (mit Zitat/Zitat des Beitrags) IP |
W. Holzwarth Ehrenmitglied V.I.P. h.c. Dipl.-Ing. Maschinenbau

 Beiträge: 9334 Registriert: 13.10.2000 Inventor bis 2025, Rhino 8, Mainboard ASUS ROG STRIX X570F-Gaming, CPU Ryzen 9 5900X, 64 GB RAM, 4 TB SSD, Radeon RX 6900 XT, Dual Monitor 24", Spacemouse Enterprise, Win 10 22H2
|
erstellt am: 01. Nov. 2005 23:36 <-- editieren / zitieren --> Unities abgeben:         
|
Doc Snyder Moderator Dr.-Ing. Maschinenbau, Entwicklung & Konstruktion von Spezialmaschinen
       

 Beiträge: 13435 Registriert: 02.04.2004 IV 2024
|
erstellt am: 01. Nov. 2005 23:59 <-- editieren / zitieren --> Unities abgeben:          Nur für W. Holzwarth
Moin! Aus der Hilfe (aufgerufen aus dem Fenster iPart-Generierung): """""""""""" Klicken Sie auf Zelle mit benutzerdef. Parametern, so dass der Konstrukteur, der das iPart platziert, die Werte für Berechnen oder Unterdrücken in der Zelle festlegen kann. Folgende Werte stehen zur Verfügung: Unterdrücken: Suppress, S, s, OFF, Off, off, 0 Berechnen: Compute, U, u, C, c, ON, On, on, 1 """"""""""" Ist zwar auch falsch, weils die deutsche Version ist, aber wir wollen ja die iNternationale, und: 1 und 0 sind dabei! Gruß Roland P.S.: Ich nix Übay. Eine Antwort auf diesen Beitrag verfassen (mit Zitat/Zitat des Beitrags) IP |
W. Holzwarth Ehrenmitglied V.I.P. h.c. Dipl.-Ing. Maschinenbau

 Beiträge: 9334 Registriert: 13.10.2000 Inventor bis 2025, Rhino 8, Mainboard ASUS ROG STRIX X570F-Gaming, CPU Ryzen 9 5900X, 64 GB RAM, 4 TB SSD, Radeon RX 6900 XT, Dual Monitor 24", Spacemouse Enterprise, Win 10 22H2
|
erstellt am: 02. Nov. 2005 00:12 <-- editieren / zitieren --> Unities abgeben:         
Ach, Herr Professor. Sie ham's ja nun wirklich drauf. Mit etwas Sucherei konnte ich das auch finden. Aber weilste nix machst mit übay, kriegste nur die üblichen 10 Punkte. Und der Herr Setter kriegt garnüscht ... [Diese Nachricht wurde von W. Holzwarth am 02. Nov. 2005 editiert.] Eine Antwort auf diesen Beitrag verfassen (mit Zitat/Zitat des Beitrags) IP |
Charly Setter Moderator
       

 Beiträge: 11981 Registriert: 28.05.2002 Der vernünftige Mensch paßt sich der Welt an; der unvernünftige besteht auf dem Versuch, die Welt sich anzupassen.<P>Deshalb hängt aller Fortschritt vom unvernünftigen Menschen ab. (George Bernard Shaw)
|
erstellt am: 02. Nov. 2005 10:11 <-- editieren / zitieren --> Unities abgeben:          Nur für W. Holzwarth
Hätte ich Dir auch garnicht zeigen können. Hab keine Diva in Reichweite. Macht aber nix.  ------------------ Der vernünftige Mensch paßt sich der Welt an; der unvernünftige besteht auf dem Versuch, die Welt sich anzupassen. Deshalb hängt aller Fortschritt vom unvernünftigen Menschen ab. (George Bernard Shaw) Eine Antwort auf diesen Beitrag verfassen (mit Zitat/Zitat des Beitrags) IP |
W. Holzwarth Ehrenmitglied V.I.P. h.c. Dipl.-Ing. Maschinenbau

 Beiträge: 9334 Registriert: 13.10.2000 Inventor bis 2025, Rhino 8, Mainboard ASUS ROG STRIX X570F-Gaming, CPU Ryzen 9 5900X, 64 GB RAM, 4 TB SSD, Radeon RX 6900 XT, Dual Monitor 24", Spacemouse Enterprise, Win 10 22H2
|
erstellt am: 02. Nov. 2005 10:25 <-- editieren / zitieren --> Unities abgeben:         
|
Charly Setter Moderator
       

 Beiträge: 11981 Registriert: 28.05.2002 Der vernünftige Mensch paßt sich der Welt an; der unvernünftige besteht auf dem Versuch, die Welt sich anzupassen.<P>Deshalb hängt aller Fortschritt vom unvernünftigen Menschen ab. (George Bernard Shaw)
|
erstellt am: 05. Nov. 2005 13:55 <-- editieren / zitieren --> Unities abgeben:          Nur für W. Holzwarth
Nee, beim Kunden. Auch bei mir kommt sowas vor, wenn auch (viel zu) selten. Noch ein kleiner Hinweis zum Berechnen/Unterdrücken: Hab hier ein iPart getestet, bei dem hat das im CC nicht funktioniert, solange in der Excel-Tabelle Berechnen/Unterdrücken stand. Seitdem 1/0 in der xls steht funzt es einwandfrei. Also: Grundsätzlich nur noch die "einfache, internationale Form" verwenden und viele Probleme lösen sich von selbst  Schönen Urlaub Walter  ------------------ Der vernünftige Mensch paßt sich der Welt an; der unvernünftige besteht auf dem Versuch, die Welt sich anzupassen. Deshalb hängt aller Fortschritt vom unvernünftigen Menschen ab. (George Bernard Shaw) Eine Antwort auf diesen Beitrag verfassen (mit Zitat/Zitat des Beitrags) IP |
thomas109 Moderator Dompteur
       

 Beiträge: 9358 Registriert: 19.03.2002 Dell620s i5 Geforce GT 620 6GB;Lenovo X240; Citrix Desktop; Lenovo S30; IV 4 - 2019 RIP, aktiv 2020 und 2023 produktiv AIS2023.5 +PartSolutions / ECTR AICE .
|
erstellt am: 05. Nov. 2005 14:09 <-- editieren / zitieren --> Unities abgeben:          Nur für W. Holzwarth
|
Charly Setter Moderator
       

 Beiträge: 11981 Registriert: 28.05.2002 Der vernünftige Mensch paßt sich der Welt an; der unvernünftige besteht auf dem Versuch, die Welt sich anzupassen.<P>Deshalb hängt aller Fortschritt vom unvernünftigen Menschen ab. (George Bernard Shaw)
|
erstellt am: 05. Nov. 2005 14:35 <-- editieren / zitieren --> Unities abgeben:          Nur für W. Holzwarth
Zitat: Original erstellt von thomas109: [QUOTE]Original erstellt von Charly Setter: ... Grundsätzlich nur noch die "einfache, internationale Form" verwenden...
Die lange, internationale Form ist Compute/Suppress . Das verstehen auch alle fremdsprachigen  Inventoren. [/QUOTE] Fast wie damals im Acad ? Dann schon lieber binär Tippt sich schneller
------------------ Der vernünftige Mensch paßt sich der Welt an; der unvernünftige besteht auf dem Versuch, die Welt sich anzupassen. Deshalb hängt aller Fortschritt vom unvernünftigen Menschen ab. (George Bernard Shaw) Eine Antwort auf diesen Beitrag verfassen (mit Zitat/Zitat des Beitrags) IP |
rewigl Mitglied Dipl.-Ing.(FH)

 Beiträge: 32 Registriert: 26.10.2004 Core2Quad Q6600 Box, 2,40 GHZ PNY Quadro FX 3700 Arbeitsspeicher 4x2084 MB PC-1066 Windows Vista Ultimate 64 bit Inventor Suite 2009
|
erstellt am: 10. Nov. 2005 17:13 <-- editieren / zitieren --> Unities abgeben:          Nur für W. Holzwarth
Hallo Leute, ich habe ein ähnliches Problem. Nur komme ich nicht mal soweit wie W. Holzwarth. Unter Extras --> erscheint bei mir kein --> Bauteil publizieren. Element publizieren funktioniert aber. Liegt da evtl. ein Installationsproblem vor? Hat irgend jemand eine Idee? Vielen Dank schon mal. MfG Reinhold ------------------ Suche Arbeit als freier Mitarbeiter. Schwerpunkt Maschinenbau. Eine Antwort auf diesen Beitrag verfassen (mit Zitat/Zitat des Beitrags) IP |
Michael Puschner Moderator Rentner
       

 Beiträge: 13007 Registriert: 29.08.2003 Toshiba Encore mit MS Office Ein Programm sollte nicht nur Hand und Fuß, sondern auch Herz und Hirn haben. (Michael Anton)
|
erstellt am: 10. Nov. 2005 21:41 <-- editieren / zitieren --> Unities abgeben:          Nur für W. Holzwarth
Zitat: Original erstellt von rewigl: ... Liegt da evtl. ein Installationsproblem vor? ...
Könnte sein ... denn bei der Installation kann man angeben, ob von dem Arbeitsplatz aus Publiziert werden darf. Im Menü "Extras" fehlt aber auch in IAM und IPT der Befehl "Inhaltscenter". Da wundert's mich schon eher, dass das Publizieren von Elementen funktioniert. ------------------ Michael Puschner Autodesk Inventor Certified Expert Scholle und Partner GmbH Eine Antwort auf diesen Beitrag verfassen (mit Zitat/Zitat des Beitrags) IP |
rewigl Mitglied Dipl.-Ing.(FH)

 Beiträge: 32 Registriert: 26.10.2004 Core2Quad Q6600 Box, 2,40 GHZ PNY Quadro FX 3700 Arbeitsspeicher 4x2084 MB PC-1066 Windows Vista Ultimate 64 bit Inventor Suite 2009
|
erstellt am: 11. Nov. 2005 10:41 <-- editieren / zitieren --> Unities abgeben:          Nur für W. Holzwarth
Zitat: Original erstellt von Michael Puschner:Da wundert's mich schon eher, dass das Publizieren von Elementen funktioniert. [/B]
Vielen Dank für die Antwort. Ich habe es jetzt geschafft, den Befehl zu den Bauteilelementen zu ziehen, da steckt auch der Befehl Inhaltscenter. Jetzt muß ich es nur noch hinbekommen, diese in das Menü Extras zu schieben. MfG Reinhold PS: Hat sich mittlerweile alles erledigt. Ein kleiner Denkanstoß hat genügt.
------------------ Suche Arbeit als freier Mitarbeiter. Schwerpunkt Maschinenbau. [Diese Nachricht wurde von rewigl am 11. Nov. 2005 editiert.] [Diese Nachricht wurde von rewigl am 11. Nov. 2005 editiert.] Eine Antwort auf diesen Beitrag verfassen (mit Zitat/Zitat des Beitrags) IP |