| | |
 | Gut zu wissen: Hilfreiche Tipps und Tricks aus der Praxis prägnant, und auf den Punkt gebracht für SOLIDWORKS |
| | |
 | DCAM integriert in SOLIDWORKS., ein Webinar am 17.03.2026
|
|
Autor
|
Thema: Formschräge mit unterschiedlich langen Formschrägenflächen (2185 mal gelesen)
|
knomic Mitglied Konstrukteur
 Beiträge: 9 Registriert: 11.03.2010 Dell Precision T5500 Xeon E5530 4GB Ram Nvidia Quadro FX 580 Windows XP x64<P>SWX 2011 SP2 x64
|
erstellt am: 24. Mrz. 2011 10:52 <-- editieren / zitieren --> Unities abgeben:         
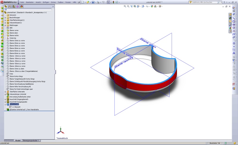
Hallo, da mir das letzte mal so schnell und vor allem kompetent geholfen wurde, wende ich mich gleich mal wieder mit einem neuen Problem an euch ! Es geht wieder mal um die Optimierung eines Teils für Kunststoffspritzguss. Die rot markierten senkrechten Flächen werden mit einer Struktur versehen und müssen dementsprechend mit einer Formschräge von 2,5° versehn werden. Zu dem abgebildeten Teil gibt es noch einen Deckel, so dass die Formschräge möglichst von der Konturkante starten soll, damit ich der Deckel nach wie vor passend ist. Nun ist die Frage, wie bekomm ich die Formschräge auf alle senkrechten Flächen, so dass auch der Radius tangential erhalten bleibt? Ein anbringen des Radius nach dem erstellen der Formschrägen führt durch die Schnitte auch nicht zum gewünschten Ergebnis. Es wäre also gut, wenn ich die aktuelle Kontur mit einer Formschräge versehen könnte. Ansonsten bekomme ich wahrscheinlich Probleme mit der Anpassung des Deckels, wenn ich die Schnitte des Ein- und Ausgangsbereiches einfach mit Formschräge mache. Vielleicht habe ich auch einfach einen Denkfehler und hoffe auf einen kleinen Denkanstoß von euch. Danke schön! Eine Antwort auf diesen Beitrag verfassen (mit Zitat/Zitat des Beitrags) IP |
Jonischkeit Moderator Freiberuflicher Ingenieurdienstleister (CSWP)
      

 Beiträge: 2661 Registriert: 29.07.2003 CSWP Solidworks verschiedene Rechner
|
erstellt am: 24. Mrz. 2011 12:43 <-- editieren / zitieren --> Unities abgeben:          Nur für knomic
Hallo knomic, Vielleicht sehe ich nicht alle Details, aber ich gehe bei so einem Bauteil etwas anders vor. Zuerst kommt ein massiver Volumenkörper mit Deckel, der alle äußeren Formschrägen korrekt enthält. Ein Verrunden nach der Formschräge sollte das korrekte Ergebnis bringen. Dann wird das Teil mit einer Ebene / Oberfläche getrennt in Deckel und Gehäuse und mit Wandung ausgehöhlt. Jetzt sollte auch der Innenbereich korrekt sein. Diese Vorgehensweise erzwingt das Zusammenpassen von Deckel und Gehäuse und erspart Baugruppenreferenzen. Zudem kann ich die Entstehungsgeschichte der Außengeometrie von den Teilen abkoppeln (den Massivkörper als Teil importieren) falls ich Fremddaten nutze oder einen schnelleren Teileaufbau benötige. Stell mal dein Teil rein, heute abend kann ich dir helfen falls Du bis dahin noch nicht weitergekommen bist. HTH Michael Eine Antwort auf diesen Beitrag verfassen (mit Zitat/Zitat des Beitrags) IP |
DanielH Mitglied Dipl.-Ing. (BA) / Medizintechnik
 
 Beiträge: 103 Registriert: 16.11.2009 Creo Elements/Pro 5.0 (M090) Win 7 64bit FX 2000 Xeon E31225 3.10GHz 8GB RAM
|
erstellt am: 24. Mrz. 2011 12:44 <-- editieren / zitieren --> Unities abgeben:          Nur für knomic
Hallo, also ich lasse mich auch gern eines besseren belehren, aber ich denke nicht, dass Du die Entformschrägen von der oberen Kontur her anbringen kannst, ohne den unteren Radius vorher zu entfernen und dann neu anzubringen. Wo liegt denn das Problem, den Radius nachträglich anzubringen? Viele Grüße, Daniel Eine Antwort auf diesen Beitrag verfassen (mit Zitat/Zitat des Beitrags) IP |
knomic Mitglied Konstrukteur
 Beiträge: 9 Registriert: 11.03.2010 Dell Precision T5500 Xeon E5530 4GB Ram Nvidia Quadro FX 580 Windows XP x64<P>SWX 2011 SP2 x64
|
erstellt am: 24. Mrz. 2011 17:30 <-- editieren / zitieren --> Unities abgeben:         
Danke erstmal für eure Antworten! Hab mich in der Tat etwas weiter durchgebissen. Hab den Aufbau etwas umgeschichtet und schon war das spätere Hinzufügen des Radius kein Problem mehr. Manchmal muss man eben vorgehen erst Aussprechen, bevor man auf die Lösung kommt ... Die Idee mit dem Abspalten ist echt ne feine Sache und ich glaube das werde ich für zukünftige Sachen auch so handhaben. Hab echt keine Lust mehr auf diese Referenzierung. Außerdem verursachen die unabhängig hergestellten Teile immer hässliche Darstellungsfehler an den Stoßkanten in den SW-Baugruppen. Grüße Micha Eine Antwort auf diesen Beitrag verfassen (mit Zitat/Zitat des Beitrags) IP |