| | |
 | Gut zu wissen: Hilfreiche Tipps und Tricks aus der Praxis prägnant, und auf den Punkt gebracht für SOLIDWORKS |
| | |
 | SolidWorks Kurs mit IHK-Zertifzierung , ein Kurs (bis zu 100% förderbar mit Bildungsgutschein)
|
|
Autor
|
Thema: gelaserte Lasche kanten (2827 mal gelesen)
|
Marc S. Mitglied Konstrukteur

 Beiträge: 33 Registriert: 14.10.2005 WIN7 64bit; CPU i7 960@3,2GHz; RAM 24GB; Graphik Nvidia Quadro 4000; SSD OCZ 128GB SWX 2010 X64 mit SP5.0
|
erstellt am: 11. Mrz. 2011 10:57 <-- editieren / zitieren --> Unities abgeben:         
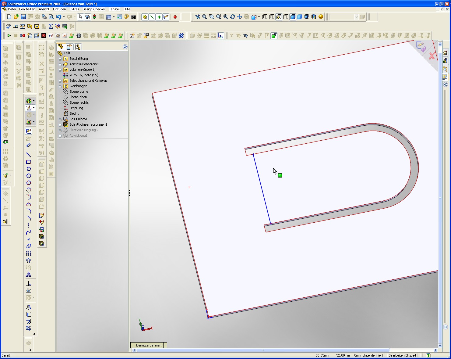
Ich möchte eine gelaserte Lasche um 90° kanten wie es ja oft in Gehäusen für Elektronik der Fall ist. Leider finde ich den richtigen Weg nicht. Kann mir jemand einen Tip geben? Danke Marc PS: SWX2010 Eine Antwort auf diesen Beitrag verfassen (mit Zitat/Zitat des Beitrags) IP |
Olaf Wolfram Ehrenmitglied V.I.P. h.c. CAD-Mutti und Konstrukteur CSWP CSWI

 Beiträge: 2431 Registriert: 30.06.2008 I7-3770 CPU 3,40 Ghz 32 Gb RAM 64 bit WIN 10 SWX 2019 SP5 NVIDIA Quadro K2000<P> Lenovo ThinkStation
|
erstellt am: 11. Mrz. 2011 10:58 <-- editieren / zitieren --> Unities abgeben:          Nur für Marc S.
|
anfänger-paul Mitglied Elektro-Techniker
 
 Beiträge: 158 Registriert: 27.11.2003 Intel(R) Xeon(R) CPU E5-1620 0 @ 3.60GHz NVIDIA Quadro 4000 16 GByte RAM ATA SSDSA2BW16 SCSI Disk Device Windows 7 Enterprise SW 2013 x64 SP3.0 keytech 13 ERP Microsoft Navision NAV 2009 R2
|
erstellt am: 11. Mrz. 2011 11:15 <-- editieren / zitieren --> Unities abgeben:          Nur für Marc S.
|
Marc S. Mitglied Konstrukteur

 Beiträge: 33 Registriert: 14.10.2005 WIN7 64bit; CPU i7 960@3,2GHz; RAM 24GB; Graphik Nvidia Quadro 4000; SSD OCZ 128GB SWX 2010 X64 mit SP5.0
|
erstellt am: 11. Mrz. 2011 11:42 <-- editieren / zitieren --> Unities abgeben:         
Erst einmal Danke für eure Hilfe! @Olaf Wolfram: Damit hatte ich es bereits versucht aber es hatte nicht geklappt @anfänger-paul: Mit der Laschenfunktion muss man schon etwas basteln um bei der Abwicklung einen sauberen Scheidspalt zu bekommen. Ich habe es jetzt mit der skizzierter Biegung hin bekommen. Mein Fehler war das ich den Schnitt der Lasche mit einem linear ausgetragenen Schnitt gemacht habe. Dann geht die skizzierter Biegung nicht. Nun hab ich den Schnitt gleich mit in die Blechskizze gelegt und jetzt funktioniert es auch.
Nochmals Danke! Gruß Marc Eine Antwort auf diesen Beitrag verfassen (mit Zitat/Zitat des Beitrags) IP |
goofy_ac Mitglied Produktentwickler
   
 Beiträge: 1144 Registriert: 20.06.2006 Dell Precision 7740; i7/9850@2,6GHz Quadro RTX5000; 32GB; Win10x64 prof. SWX2022 SP5; dbWorks R20
|
erstellt am: 11. Mrz. 2011 11:48 <-- editieren / zitieren --> Unities abgeben:          Nur für Marc S.
Hallo Marc das geht schon - Du musst da noch einen Bug an anderer Stelle drin haben. Wichtig ist, dass die skizierte Biegelinie entsprechend des minimalen Biegeradius auf der Innenseite weit weg ist... Viele Grüße - Axel Eine Antwort auf diesen Beitrag verfassen (mit Zitat/Zitat des Beitrags) IP |
Olaf Wolfram Ehrenmitglied V.I.P. h.c. CAD-Mutti und Konstrukteur CSWP CSWI

 Beiträge: 2431 Registriert: 30.06.2008 I7-3770 CPU 3,40 Ghz 32 Gb RAM 64 bit WIN 10 SWX 2019 SP5 NVIDIA Quadro K2000<P> Lenovo ThinkStation
|
erstellt am: 11. Mrz. 2011 12:03 <-- editieren / zitieren --> Unities abgeben:          Nur für Marc S.
Zitat: Probiers mal mit skizzierter Biegung!
Zitat: [die skizzierte Biegung funktioniert aus meiner Sicht nicht./QUOTE] [QUOTE]@Olaf Wolfram: Damit hatte ich es bereits versucht aber es hatte nicht geklappt
Zitat: Ich habe es jetzt mit der skizzierter Biegung hin bekommen.
Am besten beim Nächsten mal das Teil mit hochladen, Krümmel ist nicht on und somit ist seine Glaskugel nicht im Einsatz Woher sollten wir denn wissen,wie du den Schnitt ins Blech gemacht hast! Wenn skizzierte Biegung nicht funktionieren würde, hätte ich nicht geantwortet. Bei mir ging's ------------------ CSWST/CSWI/CSWP/ 3DVia
DPS-Niederlassung Apolda...strebe niemals nach den Dingen, die auch dümmeren gelingen..... [Diese Nachricht wurde von Olaf Wolfram am 11. Mrz. 2011 editiert.] Eine Antwort auf diesen Beitrag verfassen (mit Zitat/Zitat des Beitrags) IP |
myca Ehrenmitglied V.I.P. h.c. Konstrukteur

 Beiträge: 4383 Registriert: 15.06.2007 SW 2007 SW 2018 2,67 GHz,2 GB, ATI FIRE GL V5200, XP 64 3,4 GHz, 8GB, ATI FIRE PRO V7800, WIN 10 Pro
|
erstellt am: 11. Mrz. 2011 12:42 <-- editieren / zitieren --> Unities abgeben:          Nur für Marc S.
 Hi Olaf, klaar geht es... Zitat: Krümmel ist nicht on und somit ist seine Glaskugel nicht im Einsatz
Den Helixmeister mit so einer Lappalie belästigen - Du hast ja Ideen. Die Skizze ist wichtig: bei mir ist sie so plaziert. G. thomas ------------------ Eine Antwort auf diesen Beitrag verfassen (mit Zitat/Zitat des Beitrags) IP |
Marc S. Mitglied Konstrukteur

 Beiträge: 33 Registriert: 14.10.2005 WIN7 64bit; CPU i7 960@3,2GHz; RAM 24GB; Graphik Nvidia Quadro 4000; SSD OCZ 128GB SWX 2010 X64 mit SP5.0
|
erstellt am: 11. Mrz. 2011 14:15 <-- editieren / zitieren --> Unities abgeben:         
Habt alle eure Units verdient und erhalten! Vielen Dank für die super schnelle Hilfe. @Olaf Wolfram: ich wollte dich keines wegs verrägern. Sondern nur mitteilen das ich natürlich die skizzierte Biegung bereits ohne Erfolg versucht hatte. Dank Eurer Hilfe bin ich zu der Erkentniss gekommen das es an der Feature Wahl/Reinfolge und an der Plazierung der Skizze liegt. Also Entschuldige bitte das ich dich zum Kopfschütteln und auf und abspringen gebracht habe. Nochmals Vielen Dank an alle und ein schönes Wochenende. CU Marc Eine Antwort auf diesen Beitrag verfassen (mit Zitat/Zitat des Beitrags) IP |