| | |
 | Gut zu wissen: Hilfreiche Tipps und Tricks aus der Praxis prägnant, und auf den Punkt gebracht für SOLIDWORKS |
| | |
 | SOLIDWORKS Blechkonstruktion Schulung, ein Seminar am 15.04.2026
|
|
Autor
|
Thema: Spritzgussform mit SW (4366 mal gelesen)
|
ABeer Mitglied Konstrukteur

 Beiträge: 16 Registriert: 09.04.2008
|
erstellt am: 26. Aug. 2008 12:45 <-- editieren / zitieren --> Unities abgeben:         
Hallo SW-Konstrukteure, wer kann mir Helfen für das Modell im Anhang eine Spritzgussform zuerstellen? Vielleicht hat ja auch jemand lust sie zumachen und mir als Vorlage Zurverfühgung zustellen. Bin absoluter beginner im bereich Spritzgussformen konstruieren, mich interresiert es aber sehr und würde mich freuen wenn Ihr mir zahlreich Tipps geben würdet. Habe hier im Forum schon viele Beiträge gelesen. Die Ausführung sollte so wie auf dem Bild im Anhang sein. Für euer Beiträge im vorraus schon mal vielllllllllllen Dank Andre ------------------ Gruß André Eine Antwort auf diesen Beitrag verfassen (mit Zitat/Zitat des Beitrags) IP |
Lutz Federbusch Ehrenmitglied V.I.P. h.c. Dipl.-Ing. Maschinenbau

 Beiträge: 3094 Registriert: 03.12.2001 alle SW seit 97+ AutoCAD2016-2022 ERP ProAlpha + CA-Link Intel Core i7-7820K 32GB Win10x64 Quadro K5000 SpacePilot
|
erstellt am: 26. Aug. 2008 13:28 <-- editieren / zitieren --> Unities abgeben:          Nur für ABeer
Na, da bin ich aber gespannt, wer Dir hier unbezahlt Deine Arbeit abnehmen will Hast Du schon mal die Hilfe bei Gußformkonstruktion bzw. das Lehrbuch Gußformkonstruktion durchgearbeitet, damit Du verstehst, wie das im SolidWorks gedacht ist?! ------------------ Lutz Federbusch Mein Gästebuch Der Mensch, Herr oder Sklave der Technik? [Diese Nachricht wurde von Lutz Federbusch am 26. Aug. 2008 editiert.] Eine Antwort auf diesen Beitrag verfassen (mit Zitat/Zitat des Beitrags) IP |
Mike Mecklenburg Mitglied Arbeitsvorbereitung
 
 Beiträge: 179 Registriert: 28.02.2008 Pentium 4 3,4 GHz 3GB Ram Win XP Professional SP3 SWX 2007 SP 5,0 SWX 2008 SP 5,0 SWX 2009 SP 3,0
|
erstellt am: 26. Aug. 2008 13:34 <-- editieren / zitieren --> Unities abgeben:          Nur für ABeer
[QUOTE]Original erstellt von Lutz Federbusch: [i]Na, da bin ich aber gespannt, wer Dir hier unbezahlt Deine Arbeit abnehmen will Da kann ich Dir nur beipflichten Gruss Mike ------------------ Ein Experte ist ein Mensch, den man in letzter Minute hinzuzieht, um einen Mitschuldigen zu haben... Edward Aloysius Murphy Eine Antwort auf diesen Beitrag verfassen (mit Zitat/Zitat des Beitrags) IP |
Ralf Tide Moderator -
       

 Beiträge: 4999 Registriert: 06.08.2001 Sehr seltsame Dinge passiern <Klaus Lage - Toy Story> .-)
|
erstellt am: 26. Aug. 2008 14:15 <-- editieren / zitieren --> Unities abgeben:          Nur für ABeer
|
ABeer Mitglied Konstrukteur

 Beiträge: 16 Registriert: 09.04.2008
|
erstellt am: 27. Aug. 2008 07:08 <-- editieren / zitieren --> Unities abgeben:         
Hallo zusammen, da hab ich mich mit dem Aufwand wohl verschätz. Dachte für einen Profi oder Studenten ist das kein Problem und im NU gemacht!!! Wäre auch interessant gewesen wenn zwei oder mehr Vorschläge gemacht worden, auch für den Profi, oder???? Gruß André
------------------ Gruß André Eine Antwort auf diesen Beitrag verfassen (mit Zitat/Zitat des Beitrags) IP |
Christian Kolnhofer Mitglied Maschinenbautechniker, CSWP 11/2007
 
 Beiträge: 340 Registriert: 06.06.2005 SWX 2023 ProFile V8 Tacton Design Automation HP ZBook Power G9 Space Mouse Enterprise
|
erstellt am: 27. Aug. 2008 07:25 <-- editieren / zitieren --> Unities abgeben:          Nur für ABeer
Schau dir mal das Feature Formnest an, inkl SWX  -Hilfe dazu. Das wäre dann ein Anfang.  Der Hinweis auf das Online Lehrbuch unter Hilfe --> Online Lehrbuch ist aber wirklich sehr hilfreich. Gruß Christian Eine Antwort auf diesen Beitrag verfassen (mit Zitat/Zitat des Beitrags) IP |
Ralf Tide Moderator -
       

 Beiträge: 4999 Registriert: 06.08.2001 Sehr seltsame Dinge passiern <Klaus Lage - Toy Story> .-)
|
erstellt am: 27. Aug. 2008 08:54 <-- editieren / zitieren --> Unities abgeben:          Nur für ABeer
Hallo Andre, der Einstieg in ein neues Umfeld ist nicht immer leicht. Man trifft vielleicht nicht den richtigen Ton und bekommt dann Antworten, die man nicht erwartet hat. Mein Hinweis auf Michael Jonischkeit sollte nur darauf hinweisen das dieses Bild einen Urheber hat. Zitat: Original erstellt von ABeer: ...Vielleicht hat ja auch jemand lust sie zumachen und mir als Vorlage Zurverfühgung zustellen...
Nun ja - mit diesem Satz könnte man vermuten das jemand anders Deine Arbeit machen soll :D Zitat: Original erstellt von ABeer: ...da hab ich mich mit dem Aufwand wohl verschätz. Dachte für einen Profi oder Studenten ist das kein Problem und im NU gemacht!...
Ja - es gibt Leute die verdienen damit Geld. Der wesentliche Bestandteil einer solchen Konstruktion ist der Aufbau drumherum. Da muß ein Profi seine Erfahrung nutzen. Die ist in aller Regel teuer, da die erarbeitet wird (was Geld kostet  )... Michael Jonischkeit hat von seinem Aufbau viele seiner verwendeten Teile in Stefan Berlitz' Bibliothek zur Verfügung gestellt: http://solidworks.cad.de -> Bibliothek HTH, Ralf ------------------ Eine Antwort auf diesen Beitrag verfassen (mit Zitat/Zitat des Beitrags) IP |
ABeer Mitglied Konstrukteur

 Beiträge: 16 Registriert: 09.04.2008
|
erstellt am: 27. Aug. 2008 09:26 <-- editieren / zitieren --> Unities abgeben:         
Hallo Ralf, den kompletten Aufbau war vielleicht etwas zuviel verlangt. Das mit dem Bild sollte doch nur verbildlichen wie ich es mir vorstelle,sorry an Michael Jonischkeit!!! Vielleicht kannst du mir helfen wenigstens die Formteile zu erstellen, schaffe es nicht..... Habe das erstmal den Hacken mit einer Trennung versehen, dann habe ich eine BG erstellt und ein Formnest Feature durchgefüht. Bis dahin alles OK. Dann habe ich das Formnest mit dem Hacken ohne Trennung zu einer neuen BG gemacht und wollte wieder eine Formnest erstellen diesmal mit dem Formnest1 und den Hacken ohne Trennung. Dabei kommt jedesmal die Fehlermeldung " Feature kann nicht erstellt werden, da es eine zu einer Dicke von Null führt". Jedes für sich geht aber nicht beide zusammen!!1 Kannst du mir helfen............ Danke an Christian für den Hinweis.
------------------ Gruß André Eine Antwort auf diesen Beitrag verfassen (mit Zitat/Zitat des Beitrags) IP |
Lutz Federbusch Ehrenmitglied V.I.P. h.c. Dipl.-Ing. Maschinenbau

 Beiträge: 3094 Registriert: 03.12.2001 alle SW seit 97+ AutoCAD2016-2022 ERP ProAlpha + CA-Link Intel Core i7-7820K 32GB Win10x64 Quadro K5000 SpacePilot
|
erstellt am: 27. Aug. 2008 09:32 <-- editieren / zitieren --> Unities abgeben:          Nur für ABeer
Geometriedicke=0 kannst Du lösen, indem Du getrennte Teile machst oder eben die Ursache findest und die Geometrie in- oder auseinander bewegst. In der Praxis würde so ein Teil ja auch auseinanderfallen! Mit einem Haken könntest Du alles verbinden; mit einem Hacken höchstens drauflatschen... ------------------ Lutz Federbusch Mein Gästebuch Der Mensch, Herr oder Sklave der Technik?
[Diese Nachricht wurde von Lutz Federbusch am 27. Aug. 2008 editiert.] Eine Antwort auf diesen Beitrag verfassen (mit Zitat/Zitat des Beitrags) IP |
JoergKirchner Mitglied Dipl.-Ing.
 
 Beiträge: 174 Registriert: 18.06.2001 SWX2022 Edu - Dell Precision M4800
|
erstellt am: 27. Aug. 2008 10:19 <-- editieren / zitieren --> Unities abgeben:          Nur für ABeer
Hier mal mein erster versuch habe auch keine Ahnung. Habe gerade einen längeren kommentar geschrieben aber der ist weg weil wieder mal was im Browser schief ging. Also hier die Kurzform 1- erstaml die trennung definieren (Werkzeugkonzept) 2- ich habe rechts, links, kern gemacht siehe konfigurationen 3- jetzt noch ein paar schrägschieber und klinkenzüge und fertig (habe keine ahnung also fragt mich nicht was das ist, höre ich immer wenn ich mich in die werkzeugkonstruktion verlaufen habe) 4- ich baue mit volumen weil das stabil läuft 5- wahrscheinlich ist das alles totaler mist gruss aus dem sonnigen kronberg ------------------ http://www.braun.com Eine Antwort auf diesen Beitrag verfassen (mit Zitat/Zitat des Beitrags) IP |
ABeer Mitglied Konstrukteur

 Beiträge: 16 Registriert: 09.04.2008
|
erstellt am: 27. Aug. 2008 11:11 <-- editieren / zitieren --> Unities abgeben:         
|
Christian Kolnhofer Mitglied Maschinenbautechniker, CSWP 11/2007
 
 Beiträge: 340 Registriert: 06.06.2005 SWX 2023 ProFile V8 Tacton Design Automation HP ZBook Power G9 Space Mouse Enterprise
|
erstellt am: 27. Aug. 2008 11:13 <-- editieren / zitieren --> Unities abgeben:          Nur für ABeer
|
ABeer Mitglied Konstrukteur

 Beiträge: 16 Registriert: 09.04.2008
|
erstellt am: 27. Aug. 2008 11:14 <-- editieren / zitieren --> Unities abgeben:         
|
ABeer Mitglied Konstrukteur

 Beiträge: 16 Registriert: 09.04.2008
|
erstellt am: 27. Aug. 2008 11:58 <-- editieren / zitieren --> Unities abgeben:         
Da hat sich wohl in der Hektik ein Schreibfehler eingeschlichen, natürlich meinte Haken!!! Hier ist ein Screenshots von Jörgs Aufbau. Wie bekomme ich jetzt die drei Austragungen separat als Bauteile???
------------------ Gruß André Eine Antwort auf diesen Beitrag verfassen (mit Zitat/Zitat des Beitrags) IP |
ABeer Mitglied Konstrukteur

 Beiträge: 16 Registriert: 09.04.2008
|
erstellt am: 27. Aug. 2008 12:18 <-- editieren / zitieren --> Unities abgeben:         
Hier ist meine Variante mit Formnest. Das Unterteil habe ich kopiert und eine neue BG erstellt. Als nächstes wollte ich das selbige mit dem Oberteil machen worauf der oben besagt Fehler auftritt. ------------------ Gruß André Eine Antwort auf diesen Beitrag verfassen (mit Zitat/Zitat des Beitrags) IP |
Thermoflasche Ehrenmitglied Konstrukteur
    
 Beiträge: 1733 Registriert: 08.10.2003 Solidworks 2018 SP 4.0
|
erstellt am: 27. Aug. 2008 12:36 <-- editieren / zitieren --> Unities abgeben:          Nur für ABeer
|
myca Ehrenmitglied V.I.P. h.c. Konstrukteur

 Beiträge: 4383 Registriert: 15.06.2007 SW 2007 SW 2018 2,67 GHz,2 GB, ATI FIRE GL V5200, XP 64 3,4 GHz, 8GB, ATI FIRE PRO V7800, WIN 10 Pro
|
erstellt am: 27. Aug. 2008 12:39 <-- editieren / zitieren --> Unities abgeben:          Nur für ABeer
|
ABeer Mitglied Konstrukteur

 Beiträge: 16 Registriert: 09.04.2008
|
erstellt am: 27. Aug. 2008 12:57 <-- editieren / zitieren --> Unities abgeben:         
|
Thermoflasche Ehrenmitglied Konstrukteur
    
 Beiträge: 1733 Registriert: 08.10.2003 Solidworks 2018 SP 4.0
|
erstellt am: 27. Aug. 2008 13:30 <-- editieren / zitieren --> Unities abgeben:          Nur für ABeer
|
ziese-meier Mitglied Feinwerkmechanikermeister / Werkzeugbau
 
 Beiträge: 113 Registriert: 24.10.2006 Solid Works 2019 SP 5.0 CAMWorks 2020 PC:HP xw8400 Workstation; Intel Xeon CPU E5345 2,33 GHz; 8 GB Ram; Grafik: NVIDIA Quadro FX 4600; Windows 10
|
erstellt am: 27. Aug. 2008 13:36 <-- editieren / zitieren --> Unities abgeben:          Nur für ABeer
Hallo, ich finde es schon ganz schön komisch, dass sich jemand "Konstrukteur" nennt und hier jemanden sucht der seine Arbeit erledigt. Ich konstruiere jetzt seit ca. 3,5 Jahren Spritzgusswerkzeuge. Ich habe auch mal Probleme mit SolidWorks, oder einfach Fragen zu dem Programm, deswegen bin ich ja hier im Forum. Auf den Gedanken das ich aber versuche jemanden zu finden der mir die Arbeit abnimmt, bin ich noch nicht gekommen. Wieso eigentlich??? Spaß bei Seite! Wenn ich ein Werkzeug konstruiere und hinterher sehe wie es durch die Fertigung, also Werkzeugbau, läuft und hinterher in der Produktion auch noch sehe wie die fertigen Kunststoffteile rausfallen, bin ich ein kleines bißchen Stolz auf meine Arbeit. Klar, geht mal was danaeben und es klappt nicht alles gleich 100%ig, aber wenn man seine eigenen "Gedanken" dann als "Hardware" sieht ist schon klasse. Deswegen würde ich nie darauf kommen jemanden anderen zu fragen mir die ganz Arbeit abzunehmen. Tipps und Vorschläge holen ok, aber gleich alles servieren lassen??? Ich habe vor dem Schritt in die Konstruktion eine Ausbildung zum werkzeugmechaniker gemacht, danach fast 10 Jahre als CNC-Fräser im Werkzeugbau und als Senkerodierer gearbeitet. Flachschleifen und Abstimmungsarbeiten an Werkzeugen gehörten ebenfalls dazu. Vielleicht solltes Du dich doch erstmal ein wenig mehr über Spritzgusswerkzeuge "schlau" machen bevor es an das Konstruieren geht... Die Kollegen im Werkzeugbau und in der Produktion, die deine Teile herstellen müssen, würden es dir bestimmt danken... Bitte versteht mich nicht falsch, möche niemanden zu nahe treten und es ist auch noch kein Meister vom Himmel gefallen, aber bei einigen Sachen sollte man vielleicht doch etwas Hintergrundwissen haben. Oder??? Eine Antwort auf diesen Beitrag verfassen (mit Zitat/Zitat des Beitrags) IP |
Thermoflasche Ehrenmitglied Konstrukteur
    
 Beiträge: 1733 Registriert: 08.10.2003 Solidworks 2018 SP 4.0
|
erstellt am: 27. Aug. 2008 13:42 <-- editieren / zitieren --> Unities abgeben:          Nur für ABeer
hatte es erst hinterher gesehen, das die Seitenwände konisch sind  in diesem Fall sollte der Trennverlauf zur anderen Seite gehen ------------------ Gruß Thermo [Diese Nachricht wurde von Thermoflasche am 27. Aug. 2008 editiert.] [Diese Nachricht wurde von Thermoflasche am 27. Aug. 2008 editiert.] Eine Antwort auf diesen Beitrag verfassen (mit Zitat/Zitat des Beitrags) IP |
ABeer Mitglied Konstrukteur

 Beiträge: 16 Registriert: 09.04.2008
|
erstellt am: 27. Aug. 2008 14:34 <-- editieren / zitieren --> Unities abgeben:         
Hallo Ziese meier, schön das du hier deinen ganzen Werdegang auflistest! Vielleicht habe ich mich am Anfang nicht gut ausgedrückt. Wollte keine komplette Lösung um es 1:1 in die Fertigung geben zukönnen, ist nur ein Muster in der Endstehungsfase was ich hier rein gestellt habe. Wenn man das Tag täglich macht, dachte ich halt, das es eine Sache von wenigen Minuten ist und es so was wie Normteile gibt die immer wieder genommen werden. Das sich hier einige gleich so anstellen...... Ich bin erst seit 11 Monaten in der Konstruktion tätig und in meiner Firma werden auch keine Werkzeuge hergestellt, sondern Schweißkonstruktionen. Da ich aber aus dem Modellbau komme, wollte ich mich mit dem Thema Spritzgießen etwas beschäftigen, weil es mir Spaß. ------------------ Gruß André Eine Antwort auf diesen Beitrag verfassen (mit Zitat/Zitat des Beitrags) IP |
ABeer Mitglied Konstrukteur

 Beiträge: 16 Registriert: 09.04.2008
|
erstellt am: 27. Aug. 2008 14:40 <-- editieren / zitieren --> Unities abgeben:         
|
Thermoflasche Ehrenmitglied Konstrukteur
    
 Beiträge: 1733 Registriert: 08.10.2003 Solidworks 2018 SP 4.0
|
erstellt am: 27. Aug. 2008 14:45 <-- editieren / zitieren --> Unities abgeben:          Nur für ABeer
Trennlinien erzeugen - Trennfugen definieren - restlichen Dichtflächen für offene Stellen manuell erzeugen und in den Ordner "Trennoberflächenkörper" rein  Danach Skizze erstellen (kleiner als die äußeren trennflächen und deiner Formplatten mit der Funktion "Kern- Formnest- Volumenkörper" erstellen. Jetzt nur noch mit der Funktion "Kern" und geeigneten Skizzen deine hinterschnitte mit Schiebern weg machen und fettig ------------------ Gruß Thermo [Diese Nachricht wurde von Thermoflasche am 27. Aug. 2008 editiert.] Eine Antwort auf diesen Beitrag verfassen (mit Zitat/Zitat des Beitrags) IP |
ABeer Mitglied Konstrukteur

 Beiträge: 16 Registriert: 09.04.2008
|
erstellt am: 27. Aug. 2008 14:52 <-- editieren / zitieren --> Unities abgeben:         
|
ABeer Mitglied Konstrukteur

 Beiträge: 16 Registriert: 09.04.2008
|
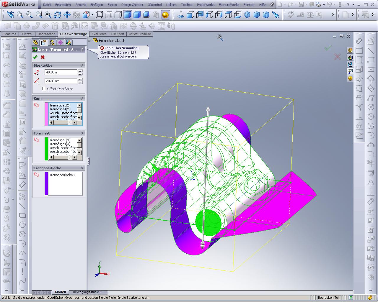
erstellt am: 28. Aug. 2008 10:41 <-- editieren / zitieren --> Unities abgeben:         
Hallo Thermo, ich nochmal. Habe die Trennflächen erstellt wie du es geschrieben hast. Bekomme aber eine Fehlermeldung, wenn ich das Formnest erstellen möchte(siehe Bild). Kannst du mir sagen wo der Fehler liegt? ------------------ Gruß André Eine Antwort auf diesen Beitrag verfassen (mit Zitat/Zitat des Beitrags) IP |
Thermoflasche Ehrenmitglied Konstrukteur
    
 Beiträge: 1733 Registriert: 08.10.2003 Solidworks 2018 SP 4.0
|
erstellt am: 28. Aug. 2008 10:52 <-- editieren / zitieren --> Unities abgeben:          Nur für ABeer
das liegt an deinem äußeren Konturverlauf, da sind 4 ganz kleine versprünge am Rafienübergang. Entweder bereinigst Du den Radius, so das er tangetial verläuft oder Du selektierst die kleinen Ecken mit in deine Trennfuge ------------------ Gruß Thermo Eine Antwort auf diesen Beitrag verfassen (mit Zitat/Zitat des Beitrags) IP |
Thermoflasche Ehrenmitglied Konstrukteur
    
 Beiträge: 1733 Registriert: 08.10.2003 Solidworks 2018 SP 4.0
|
erstellt am: 28. Aug. 2008 10:54 <-- editieren / zitieren --> Unities abgeben:          Nur für ABeer
|
ABeer Mitglied Konstrukteur

 Beiträge: 16 Registriert: 09.04.2008
|
erstellt am: 28. Aug. 2008 11:11 <-- editieren / zitieren --> Unities abgeben:         
Habe mal alle Radien beseitigt und ein saubere Trennfläche gemacht. Trotzdem will das Schei... Formnest nicht Habe mal die Datei angehängt, kannst du mal schauen??? ------------------ Gruß André Eine Antwort auf diesen Beitrag verfassen (mit Zitat/Zitat des Beitrags) IP |
Thermoflasche Ehrenmitglied Konstrukteur
    
 Beiträge: 1733 Registriert: 08.10.2003 Solidworks 2018 SP 4.0
|
erstellt am: 28. Aug. 2008 11:28 <-- editieren / zitieren --> Unities abgeben:          Nur für ABeer
Du hast eine Trennfuge zuviel  Splitte beide Seite (AS & DS) mit einer Trennfuge. Arbeite besser nicht mit der Funktion "Trennoberfläche". Das einbringen der Schieber machst Du später über die Funktion "Kern" ------------------ Gruß Thermo Eine Antwort auf diesen Beitrag verfassen (mit Zitat/Zitat des Beitrags) IP |
myca Ehrenmitglied V.I.P. h.c. Konstrukteur

 Beiträge: 4383 Registriert: 15.06.2007 SW 2007 SW 2018 2,67 GHz,2 GB, ATI FIRE GL V5200, XP 64 3,4 GHz, 8GB, ATI FIRE PRO V7800, WIN 10 Pro
|
erstellt am: 28. Aug. 2008 11:36 <-- editieren / zitieren --> Unities abgeben:          Nur für ABeer
|
Thermoflasche Ehrenmitglied Konstrukteur
    
 Beiträge: 1733 Registriert: 08.10.2003 Solidworks 2018 SP 4.0
|
erstellt am: 28. Aug. 2008 11:47 <-- editieren / zitieren --> Unities abgeben:          Nur für ABeer
danke danke  muss mal wieder bei Übay reinschauen und gucken was ich dafür bekomme  ich stand vor einem Jahr genauso dumm da und wusste nicht wie ich eine Form konstruieren sollte  Im Support war auch niemand der Ahnung hatte, deswegen kann ich das wirklich nachvollziehen ------------------ Gruß Thermo Eine Antwort auf diesen Beitrag verfassen (mit Zitat/Zitat des Beitrags) IP |
ABeer Mitglied Konstrukteur

 Beiträge: 16 Registriert: 09.04.2008
|
erstellt am: 28. Aug. 2008 12:03 <-- editieren / zitieren --> Unities abgeben:         
Kann Thomas nur zustimmen, vielen Dank für deine Hilfe. Bekomme es nicht hin  ,vielleicht ist das Bauteil für einen Anfänger zu kompliziert, denn mit einfacheren Teilen bekomme ich es hin!!!! Aber hir könnte ich gleich ausrasten ------------------ Gruß André Eine Antwort auf diesen Beitrag verfassen (mit Zitat/Zitat des Beitrags) IP |
ABeer Mitglied Konstrukteur

 Beiträge: 16 Registriert: 09.04.2008
|
erstellt am: 28. Aug. 2008 12:09 <-- editieren / zitieren --> Unities abgeben:         
|
ABeer Mitglied Konstrukteur

 Beiträge: 16 Registriert: 09.04.2008
|
erstellt am: 28. Aug. 2008 12:21 <-- editieren / zitieren --> Unities abgeben:         
|
Thermoflasche Ehrenmitglied Konstrukteur
    
 Beiträge: 1733 Registriert: 08.10.2003 Solidworks 2018 SP 4.0
|
erstellt am: 28. Aug. 2008 12:38 <-- editieren / zitieren --> Unities abgeben:          Nur für ABeer
|