Hot News:
   

Unser Angebot:

  Foren auf CAD.de
  FreeCAD
  Teile lassen sich nicht mehr im ZSB positionieren

Antwort erstellen  Neues Thema erstellen
CAD.de Login | Logout | Profil | Profil bearbeiten | Registrieren | Voreinstellungen | Hilfe | Suchen

Darstellung des Themas zum Ausdrucken. Bitte dann die Druckfunktion des Browsers verwenden. | Suche nach Beiträgen nächster neuer Beitrag | nächster älterer Beitrag
Autor Thema:  Teile lassen sich nicht mehr im ZSB positionieren (196 / mal gelesen)
RolfBernd
Mitglied
Konstrukteur Techniker Maschinenbau// Im Ruhestan


Sehen Sie sich das Profil von RolfBernd an!   Senden Sie eine Private Message an RolfBernd  Schreiben Sie einen Gästebucheintrag für RolfBernd

Beiträge: 92
Registriert: 11.04.2025

erstellt am: 29. Jan. 2026 10:52    Editieren oder löschen Sie diesen Beitrag!  <-- editieren / zitieren -->   Antwort mit Zitat in Fett Antwort mit kursivem Zitat    Unities abgeben: 1 Unity (wenig hilfreich, aber dennoch)2 Unities3 Unities4 Unities5 Unities6 Unities7 Unities8 Unities9 Unities10 Unities


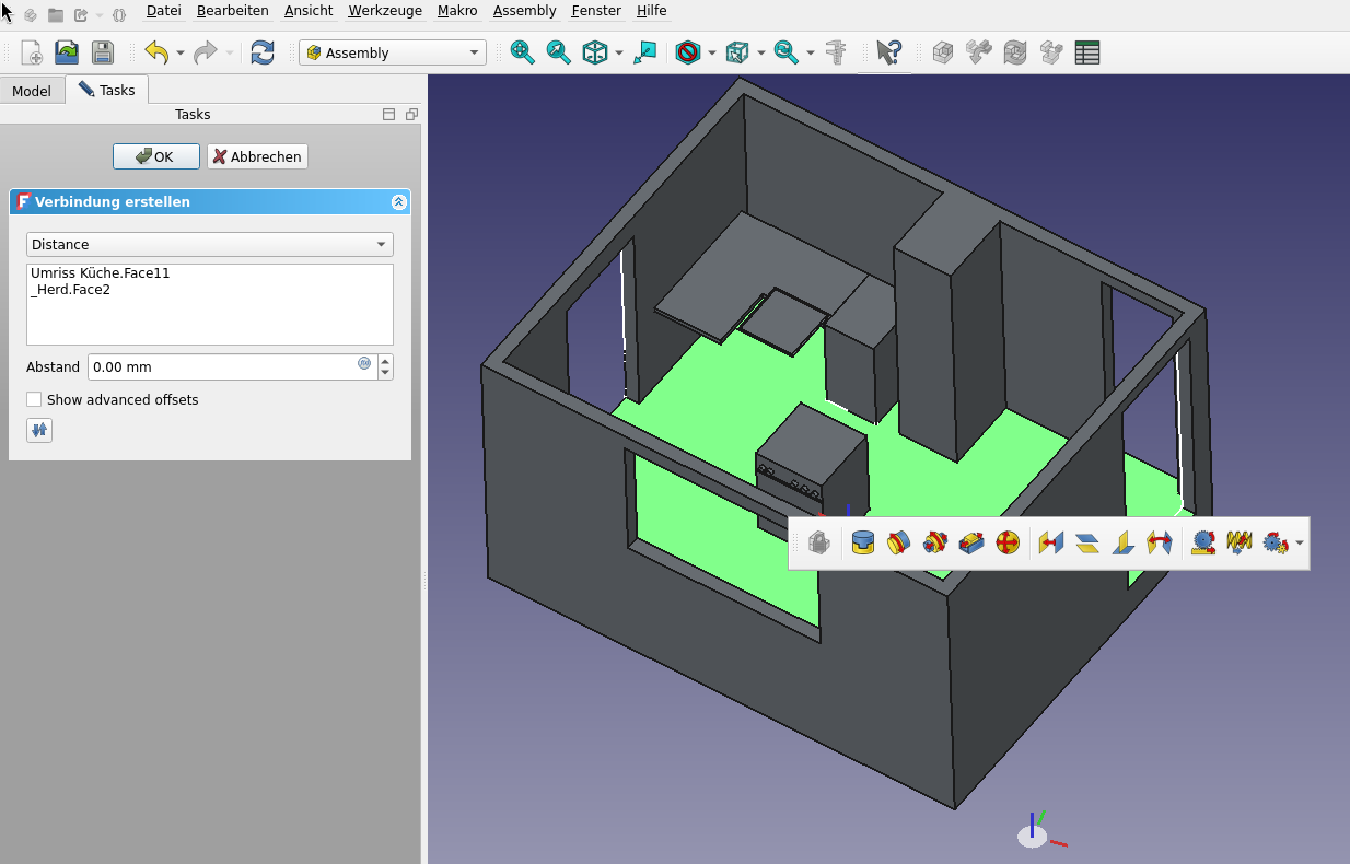
TeilePositionieren.jpg


Kuchenplanung.zip

 
Hallo FC-Fans.
habe seit gestern Probleme Teile im ZSB zu positionieren.
Meine Vorgehensweise:
1)Teile die zueinander positioniert weren liegen alle in der selben Baugruppe.
.2)Assambly aktivieren
3)Anwählen der 2 Flchen die aufeinander liegen sollen.
4)mit ok bestätigen.

Aber dann passiert nichts.Die 
Abhängigkeit wurde nicht erstellt !

Dieses gibt mir Rätsel auf,da es schon zich mal funktioniert hat.

Siehe im Anhang die Zippdatei und das PIC.

Gruß
Rolf

Eine Antwort auf diesen Beitrag verfassen (mit Zitat/Zitat des Beitrags) IP



Technischer Angebotsmanager / Innendienst (m/w/d)

Du denkst gerne über Bauteile, Werkzeuge und Fertigungsmöglichkeiten nach. Du bist genau, strukturiert und freundlich. Du willst Verantwortung und als Ansprechpartner für neue Kunden arbeiten.

Dann passt diese Rolle.

Wir sind GUME - Spezialisten aus Oberbayern für Gummiform- und Verbundteile. Unsere Kunden sind Siemens, ASMPT, Krones, PARI, Brückner und ein viele weitere große und kleine Industriekunden....

Anzeige ansehenFeste Anstellung
Micha Knipp
Ehrenmitglied
Werkzeugmacher


Sehen Sie sich das Profil von Micha Knipp an!   Senden Sie eine Private Message an Micha Knipp  Schreiben Sie einen Gästebucheintrag für Micha Knipp

Beiträge: 1838
Registriert: 06.06.2001

P15
Inventor Pro 2025
Vault Pro 2025
SpacePilot Pro
---
P53
Alibre Design V27
FreeCad 1.0

erstellt am: 04. Feb. 2026 20:12    Editieren oder löschen Sie diesen Beitrag!  <-- editieren / zitieren -->   Antwort mit Zitat in Fett Antwort mit kursivem Zitat    Unities abgeben: 1 Unity (wenig hilfreich, aber dennoch)2 Unities3 Unities4 Unities5 Unities6 Unities7 Unities8 Unities9 Unities10 Unities Nur für RolfBernd 10 Unities + Antwort hilfreich


screenshot-2026-02-04-19-57-39.png

 
Hallo Rolf,

in Deiner Liste fehlt ein Schritt: vor oder nach dem Selektieren der entsprechenden Flächen musst Du den Verbindungstyp bestimmen!

------------------
Gruß aus Leverkusen
Micha Knipp

Eine Antwort auf diesen Beitrag verfassen (mit Zitat/Zitat des Beitrags) IP

Anzeige.:

Anzeige: (Infos zum Werbeplatz >>)

Darstellung des Themas zum Ausdrucken. Bitte dann die Druckfunktion des Browsers verwenden. | Suche nach Beiträgen

nächster neuerer Beitrag | nächster älterer Beitrag
Antwort erstellen


Diesen Beitrag mit Lesezeichen versehen .... | Nach anderen Beiträgen suchen

Administrative Optionen: Beitrag schliessen | Archivieren/Bewegen | Beitrag melden!

Fragen und Anregungen: Kritik-Forum | Neues aus der Community: Community-Forum

(c)2026 CAD.de | Impressum | Datenschutz