| | |  | Gut zu wissen: Hilfreiche Tipps und Tricks aus der Praxis prägnant, und auf den Punkt gebracht für Autodesk Produkte | | | |  | PNY gibt strategische Partnerschaft mit F5 bekannt, um die Implementierung sicherer High-Performance Infrastrukturen in der EMEA-Region voranzutreiben, eine Pressemitteilung
|
|
Autor
|
Thema: Vererbung von Bearbeitungen (427 mal gelesen)
|
BlindGuardian1983 Mitglied Entwicklungsingenieur
 Beiträge: 3 Registriert: 13.10.2025 Inventor 2025, AutoCAD 2025
|
erstellt am: 13. Okt. 2025 14:36 <-- editieren / zitieren --> Unities abgeben:         
Hallo zusammen, ich bin zwar seit Jahren Nutznießer dieses Forums, aber neu als aktiver Teilnehmer. Zunächst also mal Danke für all die Hilfestellungen, die ich dank dieses Forums erhalten durfte... Die Community hat mir so manchen Alltag erleichtert. Ich habe eine Frage zum Third Party Programm Woodwork for Inventor (WW4INV). Für meinen Bedarf ist aus WW4INV weitestgehend nur die Funktion des "Vererben von Bearbeitung" interessant (Aktuell Inv Pro 2025). Die komplette Lizenz des Programms ist meinem Chef allerdings dafür zu teuer. Gibt es ein Add-On/Alternativprogramm/iLogic, die diese Funktion ermöglicht? Sprich: Die adaptive Subtraktion/Schnittkombination, die aus einer Baugruppe auf alle beteiligten/überschneidenden Bauteile vererbt wird? So könnte ich die (Ein-)Bauteile ggf. mit entsprechenden unsichtbaren Bearbeitungsvolumen vorbereiten und per Knopfdruck diese Bearbeitungen auf alle überlappenden Bauteile übertragen, ohne das Einbauteil selbst zu verlieren/manipulieren. - Wenn ich adaptiv zeichne, muss ich entweder jedes einzelne Bauteil gesondert bearbeiten, - oder als Bearbeitung aus der Baugruppe "bearbeite" ich ja auch das Einbauteil, was eigentlich ganz bleiben soll. Als Entwickler im klassischen Kastenmöbelbau ist WW4INV absolute Spitze, aber aktuell arbeite ich mit Aluminium-Rahmenkonstruktionen, bei denen die übliche WW4INV-Skellettbauweise nicht wirklich sinnvoll funktioniert. Aber ich sehe im Inventor-Standard auch keine Möglichkeit Schnittmengen und Kombinationen auf Baugruppenebene stattfinden zu lassen. Danke und Gruß Hendrik
[Diese Nachricht wurde von BlindGuardian1983 am 13. Okt. 2025 editiert.] Eine Antwort auf diesen Beitrag verfassen (mit Zitat/Zitat des Beitrags) IP |
nightsta1k3r Ehrenmitglied V.I.P. h.c. retired ...

 Beiträge: 11564 Registriert: 25.02.2004 Hier könnte ihre Werbung stehen!
|
erstellt am: 13. Okt. 2025 15:08 <-- editieren / zitieren --> Unities abgeben:          Nur für BlindGuardian1983
|
rode.damode Mitglied Maschinenbauingenieur
  
 Beiträge: 658 Registriert: 15.07.2011 Inventor 2026 ZBook15, i7 Quadro M2200 32GB
|
erstellt am: 13. Okt. 2025 18:56 <-- editieren / zitieren --> Unities abgeben:          Nur für BlindGuardian1983
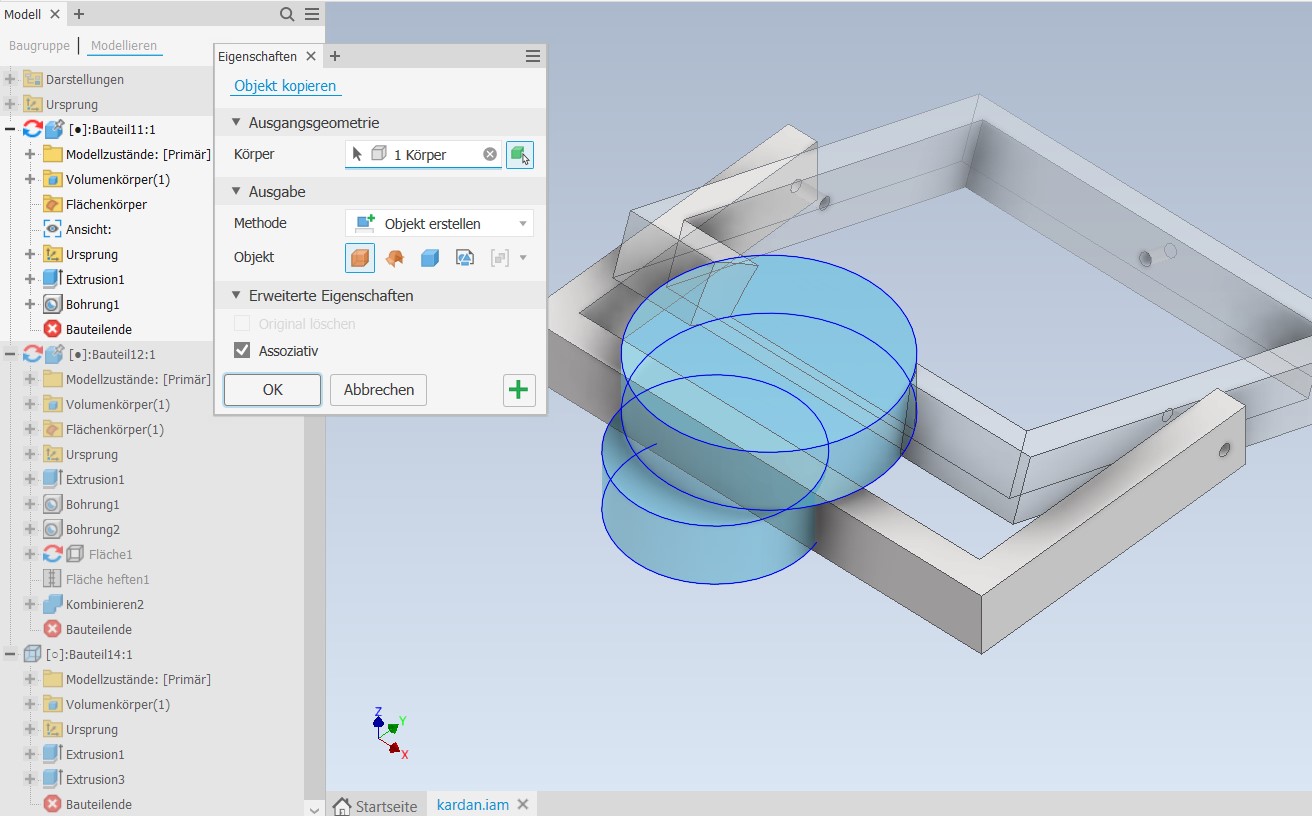
Hallo Hendrik Eine Lösung auf Knopfdruck kann ich dir nicht anbieten. Wenn du aber von Bearbeitungsvolumen innerhalb einer Baugruppe sprichst, das du in die verschiendenen Bauteile bringen möchtest, ohne das Bearbeitungsvolumen zu verlieren, dann geht das folgendermaßen: Du platzierst deine Bauteile und dein Bearbeitungsvolumen innerhalb einer Baugruppe wie du das brauchst. Nun gehst du nacheinander in die Bauteile rein, in denen das Volumen verarbeitet werden soll. Dort startest du den Befehl "Objekt kopieren" im Reiter "Ändern" und wählst das Volumenteil aus. Wenn du das adaptiv halten möchtest, so holst du das Volumenteil als Fläche rein. Nun musst du die Fläche noch "heften" damit das wieder ein Körper wird, den du dann mit "kombinieren" von deinen Bauteil abziehen kannst. Das kannst du in jedem Bauteil wiederholen. Nun kannst du dein Bearbeitungsvolumen nach belieben noch verschieben, vorausgesetzt in den jeweiligen Bauteilen ist noch eine kombination mit dem hereingeholten Volumen möglich. Auch das Bearbeitungsvolumen läßt sich problemlos ändern, alles wird adaptiv nachgezogen. Vielleicht hilft dir das weiter. Edit: hier ist Bauteil 14 das "Bearbeitungsvolumen" Viele Grüße Roger [Diese Nachricht wurde von rode.damode am 13. Okt. 2025 editiert.]
[Diese Nachricht wurde von rode.damode am 13. Okt. 2025 editiert.] Eine Antwort auf diesen Beitrag verfassen (mit Zitat/Zitat des Beitrags) IP |
BlindGuardian1983 Mitglied Entwicklungsingenieur
 Beiträge: 3 Registriert: 13.10.2025 Inventor 2025, AutoCAD 2025
|
erstellt am: 14. Okt. 2025 06:23 <-- editieren / zitieren --> Unities abgeben:         
Hallo, danke für den Tipp. Ja, das ist leider meine Befürchtung. Ich möchte eben auf die Bearbeitung der Einzelteile nacheinander verzichten. Der Vorgang aktuell ist vereinfacht aber etwas konkreter wie folgt: - Es werden diverse Alu-/Stahlprofile zu einem Rahmen vereint (Ich lerne gerade noch den Gestellgenerator) - dann wird z.B. ein Schließblech eingefügt. - dieses Schließblech hat als mehrteiliges Bauteil ein unsichtbares Fräsbild hinterlegt. - Mit WW4INV kann ich einfach auf "Vererben" drücken - und alles, was mit diesem Fräsbild überlappt, wird auf die Bauteile übertragen und kann entsprechend als Einzelteilzeichnung ausgeleitet werden. - Das Schließblech selbst ist allerdings von der Bearbeitung/Überlappung ausgenommen und bleibt im Ganzen bestehen. Ob ein Teil mit bearbeitet wird oder nicht, wird im Bauteil mit einem "-" oder einem "@" am Volumenkörpernamen markiert... Aber das ist halt WW4INV-Sprech, soweit ich weiß... Danke und Gruß Hendrik
Eine Antwort auf diesen Beitrag verfassen (mit Zitat/Zitat des Beitrags) IP |
rkauskh Moderator Dipl.-Ing. (FH) Versorgungstechnik, Master Eng. IT-Security & Forensic
       

 Beiträge: 3042 Registriert: 15.11.2006 Windows 10 x64, AIP 2020-2025
|
erstellt am: 14. Okt. 2025 10:28 <-- editieren / zitieren --> Unities abgeben:          Nur für BlindGuardian1983
Moin Das wird niemand einfach so hier lösen können. Da steckt sehr viel KnowHow und Arbeitsstunden in dem System das da entwickelt wurde. Das Wenigste davon ist für den Benutzer sichtbar. Ich vermute unter der Haube eine Kombination aus einem assoziativen NonParametricBaseFeature, Heften und Kombinieren Befehl. Dazu vermutlich noch ein benutzerdefinierter BrowserNode im Modellbrowser, um ihn schön benennen zu können, vor Bearbeitung zu schützen und den wahren Inhalt zu verstecken. Dein Chef wird schlicht mal rechnen müssen was ihn unterm Strich billiger kommt. Lizenz oder Handarbeit? Wer mal schauen möchte wovon wir hier reden --> Onlinehilfe zu WW Der FeatureMigrator übertrug Baugruppenfeature ins Bauteil. Das ist eine andere Baustelle. ------------------ MfG Ralf Eine Antwort auf diesen Beitrag verfassen (mit Zitat/Zitat des Beitrags) IP |

| |
BlindGuardian1983 Mitglied Entwicklungsingenieur
 Beiträge: 3 Registriert: 13.10.2025 Inventor 2025, AutoCAD 2025
|
erstellt am: 14. Okt. 2025 11:19 <-- editieren / zitieren --> Unities abgeben:         
Danke für die Einschätzung. Ja, ich dachte, Versuch macht kluch und so...  WW4INV ist ja viel mehr als nur diese Funktion, darum hoffte ich innig auf eine Detaillösung. Aber ja. Mal sehen, ob sich noch was ergibt, ansonsten muss ich da eben noch mal Überzeugungsarbeit leisten. Eine Antwort auf diesen Beitrag verfassen (mit Zitat/Zitat des Beitrags) IP |
| Anzeige.:
Anzeige: (Infos zum Werbeplatz >>)
 |