|
Autor
|
Thema: Temperaturfelder - Kugellager Wärmeabgabe an umliegende Teile und Umgebung (6118 mal gelesen)
|
cro4ky Mitglied

 Beiträge: 97 Registriert: 27.05.2004 ProE WF2 (M181)
|
erstellt am: 12. Apr. 2006 15:33 <-- editieren / zitieren --> Unities abgeben:         
Hallo liebe Gemeinde. Der Titel dieses Topics sagt es eigendlich schon. Ich möchte gerne für ein (naja am ende sollen es für einen Teststand ganze 6) Kugellager (Schrägkugellager um genau zu sein) eine Analyse der Wärmeabgabe durchführen. Dass ich mit meiner Uni Lizens nicht alles 1 zu 1 machen kann und vor allem keine 100 Jahre zu berechnung habe muss ich mir etwas einfallen lassen. Leider stehe ich mit der ganzen Thematik Temperaturfelder etwas auf dem Schlauch. Ich habe vor einigen Monaten im Praktikum im Ansys classic ein paar Dinge angesehen (eigendlich die Grundlagen aus "FEM für Praktiker Teil 3 ... Wärmeleitung, Wärmeübertragung,...). Zur Zeit arbeite ich mit der Workbench (v90) und soll mir halt mal ein paar Gedanken machen, wie man den Teststand aufbauen/modellieren könnte. Grundidee: Durch die Reibung der Kugellager entsteht Wärme. Also sind die Kugellager Wärmequellen und Wärmeleiter. Die Wärme wird an Umgebung und Bauteile (Welle und Gehäuse) weiter gegeben. Jetzt kommt aber das, was mich wirklich zu schaffen macht (bzw noch wird): Durch die Erwärmung kommt es auch zu Spannungen. Und durch diese Wird auch die Temperatur durch die Reibung größer, (wodurch wieder die Temperatur steigt,...). Da das jetzt schon recht kompliziert ist wollte ich halt fragen, wo ich zu den Thema evtl ein passendes Tutorial/Buch/... finden könnte. Oder ob jemand schon ein paar Tipps geben könnte. Egal ob allgemein, Modellierung an sich (1:1, etwas vereinfacht, stark vereinfacht,...). Worauf ist zu achten und so weiter und sofort. Ich bin über jede Antwort recht dankbar.  MfG cro4ky
Eine Antwort auf diesen Beitrag verfassen (mit Zitat/Zitat des Beitrags) IP |
ife Mitglied Berechnungsdienstleister FEM
   
 Beiträge: 1397 Registriert: 29.10.2002 IFE Deutschland Simulation ANSYS Workbench MAPDL Multiphysics CFX
|
erstellt am: 12. Apr. 2006 18:38 <-- editieren / zitieren --> Unities abgeben:          Nur für cro4ky
Fuer Waermeabgabe braucht man die Waermeentwicklung - stationaerer Betriebspunkt, zyklisches, transientes Betriebsspektrum ? Ueblicherweise waehlt man Lager nach Maschinenelemente-Literatur, Herstellerinfo, benutzt ME-Software zur Auslegung. Damit und mit Erfahrung ausgeruestet, selektiert der Konstrukteur basierend auf der (vorhandenen) Projektspezifikation [Vollumdrehungs- oder Schwingbewegungs-Lagerung, Betriebs-Lastkollektiv/ Temperatur/Drehzahlbereiche/zul. Abmessungen u.a.] in Frage kommende(s) Lager, Schmierung, konstruktive Einbettung in umgebende Bauteile wie Naben, Gehaeuse. ABER um auf die Frage einzugehen: die visko-mech. Waermeentwicklung mit FEM artigem Werkzeug zu ermitteln scheint fraglich, da hier u.a. mikroskopische Effekte aus Schmierung, Waelzbewegung eingehen - neben der prinzipiell aufwendigen Realisierung dynamischer Waelzkontakt (mechanische und therm. Aspekte) und Waemeuebertragung (fluiddynamisch, Heattransfer Aspekte).
Fragen die dabei auftreten: u.a." was ist der Reibkoeffizient=f(p,T,Ra), was ist die Wandrauhigkeit Ra, was ist der Heattransfer-Koeffizient unter Reibwirkung (mechanische Analyse) und wirbelbehafteter Quetschstroemung (ggf Fluiddynamik unter grossen Bauteilbewegungen), wie realisiere ich ggf eine recheneffiziente freie Oberflaeche (Schmierbad) in fluiddynamischer Analyse" Das ist eher etwas fuer die Messtechnik (einige schwierig zu modellierende/erfassbare Groessen, rechnerisch ggf sehr aufwendig) - wenn innerhalb Zeitlimits etwas dabei herauskommen soll. MACHBAR, falls man Vereinfachungen treffen darf, bspw: keine CFD Rechnung (Annahme bekannter Waermeuebergangskoeffizient) - kein Waelzvorgang (sondern statische Waelzkoerperpositionen mit mech. und idealem thermischem Kontakt in bestimmten Positionen). Dabei wird die Aussage weniger Fakten erbringen - damit ist man dann ggf doch bei der Messtechnik. Bringen wird's aber ggf Einblick, erste konkrete Erfahrung im Umgang mit CAE-Werkzeug, fuer eine Studien/Diplomarbeit durchaus ok. ------------------ Gruesse, Frank Exius IFE Deutschland www.ife-ansys.de Telefon +49 (0)2642 980409 Mo-Fr 9:00-18:00 Uhr durchgaengig Dienstleistung in ANSYS Simulation Berechnung - Digital(virtual) Prototyping Eine Antwort auf diesen Beitrag verfassen (mit Zitat/Zitat des Beitrags) IP |
cro4ky Mitglied

 Beiträge: 97 Registriert: 27.05.2004
|
erstellt am: 20. Apr. 2006 10:29 <-- editieren / zitieren --> Unities abgeben:         
Hi. Sorry, dass ich mich nicht schon eher wieder gemeldet habe. Erst einmal danke dafür! Deine Gedanken sind super, aber leider ist das zu umfangreich für das Projekt. Ich habe jetzt im Skript des CADFEM 2001 Treffens einen Artikel von Prof. F. Weidermann gefunden und meine Lager nach dem Modell modelliert. Kurz erklärt: Das ganze Lager besteht aus drei Zylinderringen (Außen, Wälzkörper und Innen). Für außen und innen habe ich einfach als Material einen Baustahl festgelegt (den in der Workbench Bibliothek) und für die Wälzkörper das gleiche nur mit veränderter Wärmeleitfähigkeit (ist jetzt bei ca 3,2 W/K/m). Zudem habe ich die Reibleistung nach einer einfachen Überschlagsrechnung ermittelt (das ist eher Pie-mal-Daumen-Rechnung, da keinerleich Kräfte auf die Welle wirkien bis auf die Lager selber). Somit komme ich hier auf ca. 0,1W pro Lager. So weit so gut. Jetzt kommt aber ein neues Problem: Wie kann ich der Workbench klar machen, dass ich jetzt den ganzen Prozess für 1min/10min/1h/... simulieren möchte? Leider berechnet er das Ganze nur 1s (jedenfalls steht das dann in den Ergebnissen da). Achja und noch etwas zu den Randbedingungen, die ich jetzt gewählt habe: Alle 4 Wälzlager (nur der Wälzlagerteil) besitzt einen Wärmestrom von 0,1W, Die Welle, Hülse und die restlichen Lagerteile haben eine zugewiesene Konvektion von 15W/m²/°C bei einer Umgebungstemperatur von 20°C und die Gehäuseteile von 5W/m²/°C bei 20°C. Evtl kannst du mir bei der zeitlichen Simulation des Problemes nochmal helfen. MfG cro4ky Eine Antwort auf diesen Beitrag verfassen (mit Zitat/Zitat des Beitrags) IP |
ife Mitglied Berechnungsdienstleister FEM
   
 Beiträge: 1397 Registriert: 29.10.2002 IFE Deutschland Simulation ANSYS Workbench MAPDL Multiphysics CFX
|
erstellt am: 20. Apr. 2006 12:42 <-- editieren / zitieren --> Unities abgeben:          Nur für cro4ky
sollte man eingangs voranstellen, ob man mit Workbench oder ANSYS Classic arbeitet. Hoert sich, fuer den ggb Zweck, geeignet pragmatisch an - in Linie mit dem oben meinerseits unter MACHBAR anskizzierten. Verstehe das so das thermisch transient gerechnet werden soll? Dies ist in Workbench ab Version 10 moeglich. Mit vorausgehenden Versionen nur ueber Command Objects (ob alle /POST Features damit ansprechbar sind - da bin ich nicht 100% sicher). Alternativ, Model gleich aus Workbench als Inputfile rausschreiben, und einlesen in ANSYS Classic - dort sind dann die entsprechenden erforderlichen Zusatz Commands fuer transiente Analyse SOLVE und Auswertung /POST1 bzw /POST26 direkt alle vorhanden. ------------------ Gruesse, Frank Exius IFE Deutschland www.ife-ansys.de Telefon +49 (0)2642 980409 Mo-Fr 9:00-18:00 Uhr durchgaengig Dienstleistung in ANSYS Simulation Berechnung - Digital(virtual) Prototyping Eine Antwort auf diesen Beitrag verfassen (mit Zitat/Zitat des Beitrags) IP |
cro4ky Mitglied

 Beiträge: 97 Registriert: 27.05.2004
|
erstellt am: 20. Apr. 2006 13:25 <-- editieren / zitieren --> Unities abgeben:         
Wie am Anfang erwähnt habe ich leider nur v90 der Workbench da. Wir dachten uns schon sowas. Aber wenn ich mit der Analyse in Classic eh besser komme, dann werde ich auch die Vernetzung dort noch einmal manuell vornehmen. In der WB erstellte Netze sind zwar für eine intelligente Automatik nicht schlecht und über die Einstellungsmöglichkeiten auch noch zu verbessern, aber die manuelle Vernetzung von einem Hohlzylinder ist dann doch noch etwas anderes. Nochmals danke und ich glaube nicht, dass es das Letzte mal war, dass ich mich hier gemeldet habe.  MfG cro4ky
Eine Antwort auf diesen Beitrag verfassen (mit Zitat/Zitat des Beitrags) IP |
ife Mitglied Berechnungsdienstleister FEM
   
 Beiträge: 1397 Registriert: 29.10.2002 IFE Deutschland Simulation ANSYS Workbench MAPDL Multiphysics CFX
|
erstellt am: 20. Apr. 2006 13:37 <-- editieren / zitieren --> Unities abgeben:          Nur für cro4ky
WB, sorry da haette ich genauer lesen sollen.. In WB kann man auch sweepable meshen, das waere wohl das gewuenschte. ------------------ Gruesse, Frank Exius IFE Deutschland www.ife-ansys.de Telefon +49 (0)2642 980409 Mo-Fr 9:00-18:00 Uhr durchgaengig Dienstleistung in ANSYS Simulation Berechnung - Digital(virtual) Prototyping Eine Antwort auf diesen Beitrag verfassen (mit Zitat/Zitat des Beitrags) IP |
cro4ky Mitglied

 Beiträge: 97 Registriert: 27.05.2004
|
erstellt am: 20. Apr. 2006 15:39 <-- editieren / zitieren --> Unities abgeben:         
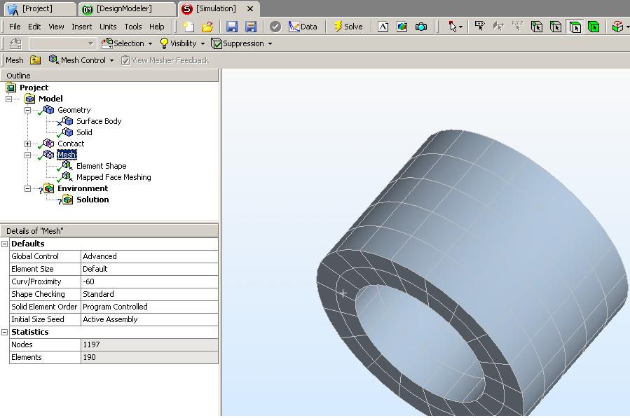
Naja. Wie gesagt für eine "intelligente" Automatik ist das nicht schlecht, aber wenn man an dem Projekt über einen langen Zeitraum arbeitet und halbwegs genaue Ergebnisse haben will, dann kann man sich am Anfang auch etwas mehr mühe mit Details machen. Im Anhang ist der Hohlzylinder mit Topologie: Wenn möglich automatisch sweepen und Elementegröße: 0,006. Besser hab ich es mit den Optionen nicht hinbekommen. Eine Antwort auf diesen Beitrag verfassen (mit Zitat/Zitat des Beitrags) IP |
ife Mitglied Berechnungsdienstleister FEM
   
 Beiträge: 1397 Registriert: 29.10.2002 IFE Deutschland Simulation ANSYS Workbench MAPDL Multiphysics CFX
|
erstellt am: 20. Apr. 2006 16:50 <-- editieren / zitieren --> Unities abgeben:          Nur für cro4ky
wenn man zusaetzlich (fuer die Stirnflaechen) mapped face meshing als Vernetzungs-Kontrollelement einfuegt (in mapped_face_meshing.JPG - Angabe 2x Element in radial Richtung Stirnflaeche) bekommt mans wie gewuenscht. ------------------ Gruesse, Frank Exius IFE Deutschland www.ife-ansys.de Telefon +49 (0)2642 980409 Mo-Fr 9:00-18:00 Uhr durchgaengig Dienstleistung in ANSYS Simulation Berechnung - Digital(virtual) Prototyping Eine Antwort auf diesen Beitrag verfassen (mit Zitat/Zitat des Beitrags) IP |
|